Что-то не так?
Пожалуйста, отключите Adblock.
Портал QRZ.RU существует только за счет рекламы, поэтому мы были бы Вам благодарны если Вы внесете сайт в список исключений. Мы стараемся размещать только релевантную рекламу, которая будет интересна не только рекламодателям, но и нашим читателям. Отключив Adblock, вы поможете не только нам, но и себе. Спасибо.
Как добавить наш сайт в исключения AdBlockРеклама
Модернизация трансивера UW3DI
Модернизация трансивера UW3DI
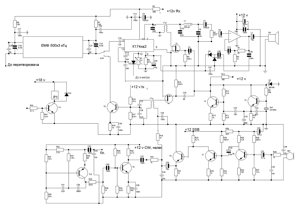
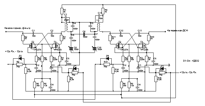
Несмотря на очевидные преимущества трансиверов с одним преобразованиям, старенький UW3DI все еще остается довольно популярным у радиолюбителей, ведь разрешает получить довольно неплохие параметры при относительной дешевизне. Конечно, лучше иметь более современный аппарат, лучший за шумовыми факторами, за динамическим диапазоном. Однако все это стоит довольно дорого да и тяжело достичь ожидаемых результатов в домашних условиях, если, иногда, единым прибором для отладки служит лишь тестер. Рис.1. Модернизация основной платы (Щелкните мышью для получения большого изображения) Именно это и обусловило появление настоящего трансивера, основная плата( рис.1) . Блок - схема его подобная к UW3DI, однако применяется другое расписание переменной промежуточной частоты: 4-4,5 МГЦ при ЕМФ с нижней боковой полосой и 5-5.5 МГЦ – с верхней. При этом частота ГПД остается одинаковой – 4,5-5 МГЦ. Рис.2. Смесители (Щелкните мышью для получения большого изображения) Смесители (рис.2) выполненные на полевых транзисторах с двумя затворами КП327 и особых объяснений не требуют, ведь подобные схемы использовались в радиоаппаратуре. Новым здесь есть лишь использование диодов в сети смещения, который позволяет получить при закрытии транзистора -12 в. на затворе. В основной плате использованны небалансные детектор и модулятор, так называемые переключающие схемы. При использовании КП303 подавлення несущей частоты составляет до 50 дб. Катушки на 500 кгц использованные от карманных приемников. При наличии микросхемы к122УН1В её можно использовать вместо микрофонного усилителя. Перевод с украинского. Контактная почта автора kobza (at) vc.ukrtel.net Используя эти платы можно модернизировать UW3DI, оставив в нем лище одну лампу ГУ-29 (ГУ –19). Другие каскады ( ПВЧ на КТ327, предшествующий усилитель мощности довольно описанные в литературе.) UR5NG ( EX UB5NCQ) . Изучается возможность заводского изготовления плат с рассылкой почтом. Потому просьба, сбросить на эл.почту заявку. |

