Что-то не так?
Пожалуйста, отключите Adblock.
Портал QRZ.RU существует только за счет рекламы, поэтому мы были бы Вам благодарны если Вы внесете сайт в список исключений. Мы стараемся размещать только релевантную рекламу, которая будет интересна не только рекламодателям, но и нашим читателям. Отключив Adblock, вы поможете не только нам, но и себе. Спасибо.
Как добавить наш сайт в исключения AdBlockРеклама
УМ ";Маяк"; + GP-888V
УМ "Маяк" + GP-888V
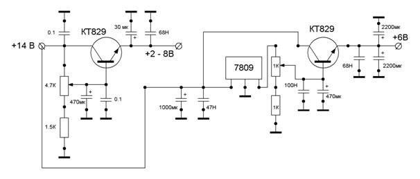
Появление носимой станции привело меня к мысли об использовании ее в стационарных условиях. Корпус и плата УМ радиостанции “Маяк”. Первые два каскада усилителя выпаиваются. В третьем заменяем транзистор на КТ920В (опробованы и хорошо работают также КТ925Г и КТ934В). Выходной транзистор без изменений. Реле на входе РПВ2/7, на выходе РЭС-9. Напряжение +18 В подается на питание реле и выходного транзистора просто по причине устойчивого срабатывания реле. Подав на вход сигнал малой мощности надо подобрать конденсатор минимальной емкости, для устойчивого срабатывания автоматики обязательно подключив к антенному разъему нагрузку. При отсутствии нагрузки станция выдает такой мизер, что автоматика не срабатывает. Очень приятно удивляет, но доставляет много хлопот при несоблюдении этого правила. Конденсатор параллельного контура на входе настраивают по максимуму раскачки, а последовательный с L7 должен иметь минимально необходимую емкость. Выход усилителя настраивают по максимуму ВЧ напряжения на нагрузке или антенне, на которую будет вестись работа. На транзистор предвыходного каскада напряжение питания подается через транзисторный регулятор. В конкретном случае достаточно регуляции от 2 до 8 В. Напряжение +6 В используется для питания радиостанции, как минимально необходимое для нормальной работы. Оба транзистора закреплены на общем радиаторе. Регулирующиe транзисторы надо установить на хороший радиатор. Алюминиевой пластинкой здесь не обойтись. В итоге получается конструкция удобная в эксплуатации и легко адаптируемая к требованиям радиолюбителя. При выключенном питании +18 В автоматика не работает и можно работать 2 или 5 Вт. При включении +18 В плавно регулировать выходную мощность при этом контролируя коллекторные токи транзисторов каждого в отдельности. В моей конструкции КТ920В потребляет от 0.8 до 1.6 А, а выходной до 4 А. В станции нет регуляции уровня модуляции программного, но есть техническое. Для его осуществления разбираем аппарат. Снимаем антенну, и ручки. Пинцетом откручиваем гайки крепления и снимаем верхнюю крышку. На тыльной стороне откручиваем четыре болта и снимаем переднюю панель. Внизу слева есть два потенциометра. Левым выставляем уровень модуляции. Кому куда, а мне на максимум. Собираем в обратном порядке. Внешнюю гарнитуру каждый компонует сам по своему вкусу и разумению. |

