Что-то не так?
Пожалуйста, отключите Adblock.
Портал QRZ.RU существует только за счет рекламы, поэтому мы были бы Вам благодарны если Вы внесете сайт в список исключений. Мы стараемся размещать только релевантную рекламу, которая будет интересна не только рекламодателям, но и нашим читателям. Отключив Adblock, вы поможете не только нам, но и себе. Спасибо.
Как добавить наш сайт в исключения AdBlockРеклама
Дверной звонок из музыкальной открытки
|
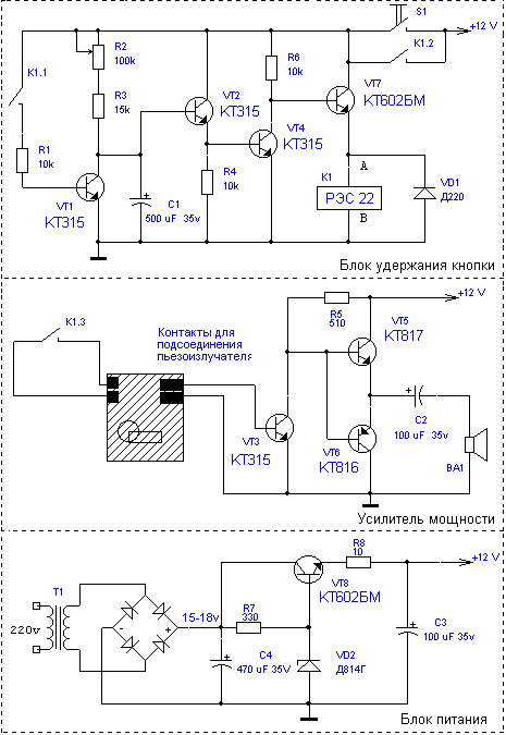
За свою радиолюбительскую практику я собрал несколько схем звонков. Наиболее интересным оказался звонок на дешифраторе К155ИД10 с мелодией, програмируемой резисторами. По прошествии некоторого времени возникла идея: "А почему бы не разработать схему звонка самому?". Тем более дома накопилось изрядное количество старых музыкальных открыток, и было из чего выбрать мелодию. Проект не сложный. Звонок состоит из 3 основных модулей: блок питания, схема удержания кнопки, платка от открытки+усилитель мощности. В схеме использованы детали: транзисторы КТ315 (4 шт.), КТ816, КТ817, КТ602БМ (2шт.), диод Д220, стабилитрон Д814, диодная сборка, 4 электролитических конденсатора, 8 резисторов, реле РЭС22, сетевой трансформатор. В блоке питания можно использовать микросхемы-стабилизаторы на 12 В. Можно запитать от сетевого БП и схему открытки через гасящий резистор. Можно сделать на корпусе два разьема: один для подключения питания 220 В, другой для проводов от кнопки - так проще будет обслуживать звонок и менять батарейку в открытке. Подбором R2 и С1 можно регулировать длительность воспроизведения мелодии.
Литература: Шаев Игорь |