LAB599.RU — интернет-магазин средств связи
EN FR DE CN JP

Электронное зажигание




Электронное зажигание

В 1999 году я собрал соседу эту схему для его мотоцикла.
Его радости не было границ: запускается теперь без проблем даже
зимой, а про экономию бензина он мне напоминает и по сей день...  
Буду рад услашать Ваши отзывы.

Админ 

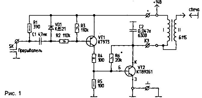
  Схема предназначена для установки на автомобили с контактной системой зажигания. Она имеет следующие преимущества:
- мощность искры увеличена;
- экономия бензина;
- контакты прерывателя не обгорают;
- не нужен резистор в цепи катушки зажигания;
- при включенном зажигании, но незаведенном двигателе схема отключается.

 Электронное зажигание

  Мощность искры в данной схеме зависит от температуры VT2, и на горячем двигателе уменьшается, а на холодном - увеличивается, тем самым облегчая запуск. При замыкании и размыкании контактов прерывателя SKимпульс проходит через С1, кратковременно открывая VT1 и VT2. При закрывании VT2 возникает искра. С2 сглаживает пик импульса напряжения. R6 и R5 ограничивают максимальное напряжение на коллекторе VT2. При достижении нужного напряжения VT2 приоткрывается, ограничивая дальнейший рост напряжения.

 Электронное зажигание   Напряжение открывания VT2 зависит от величины Uбэ которая, в свою очередь, зависит от температуры. При разомкнутых контактах прерывателя VT1 и VT2 закрыты. При длительно замкнутых контактах ток через С 1 постепенно убывает, соответственно и VT1 и VT2 плавно закрываются, защищая катушку зажигания от перегрева.

  Детали: С1 - типа КМ или К73. R6 обеспечивает стабилизацию выходного напряжения. Его номинал подбирается для конкретной катушки зажигания. На схеме величина R6 указана для катушки Б115. Ее основные параметры: Ri=1.6 Ом, I<8А, Ui<330 В. Коэффициент трансформации К=68. Для катушки Б116 (Ri=0,6 Ом, Ii<20 A, Ui<160 В, К=154) величина R6=11 к. Для этой катушки лучше использовать в качестве VT2 транзисторы КТ898А. Для повышения надежности схемы лучше использовать составной транзистор VT2, как показано на рис.2.

П. БРЯНЦЕВ
Тюменская обл.
с.Ивановка

Источник: shems.h1.ru

Партнеры