Что-то не так?
Пожалуйста, отключите Adblock.
Портал QRZ.RU существует только за счет рекламы, поэтому мы были бы Вам благодарны если Вы внесете сайт в список исключений. Мы стараемся размещать только релевантную рекламу, которая будет интересна не только рекламодателям, но и нашим читателям. Отключив Adblock, вы поможете не только нам, но и себе. Спасибо.
Как добавить наш сайт в исключения AdBlockРеклама
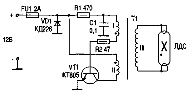
Преобразователь напряжения для ЛДС
|
Предлагаю схему преобразователя напряжения (ПН) для питания лампы дневного света (ЛДС) от автомобильного аккумулятора. Это устройство удобно использовать в быту, при отключении электроэнергии в сельской местности, особенно, если это происходит довольно часто, на рыбалке, отдыхе, на природе, а также тем, у кого есть маленький ребенок. Устройство очень простое в изготовлении, состоит из доступных деталей, очень экономичное при довольно хорошем качестве освещения. Например, для лампочки "стоп-сигнала" автомобиля (21 Вт), у которой ток потребления (Iпотр) почти 1,5 А. Предлагаемое устройство (см. рисунок) лучше всего использовать при Iпотр = 0,5 - 0,8 А, но его можно изменить подбором резисторов R1 и R2. Сопротивление R1 должно быть в пределах от 430 (Iпотр = 0,8 А - 40 Вт) до 680 Ом (Iпотр = 0,5 А - 40 Вт). В устройстве можно применять лампы как на 20 Вт, так и на 40 Вт.
Сердечник трансформатора - от старых телевизоров типа "Рассвет-307- Т(ТВС-А) или "КВАРЦ-303", причем используем только одну половинку сердечника. Данные трансформатора приведены в таблице. Наматывая III обмотку, каждые 100 витков необходимо изолировать слоем бумаги. Транзистор VT1 необходимо установить на радиатор. Нужно быть предельно осторожным - на лампе и III обмотке высокое напряжение! В. К. Лысенко |