Что-то не так?
Пожалуйста, отключите Adblock.
Портал QRZ.RU существует только за счет рекламы, поэтому мы были бы Вам благодарны если Вы внесете сайт в список исключений. Мы стараемся размещать только релевантную рекламу, которая будет интересна не только рекламодателям, но и нашим читателям. Отключив Adblock, вы поможете не только нам, но и себе. Спасибо.
Как добавить наш сайт в исключения AdBlockРеклама
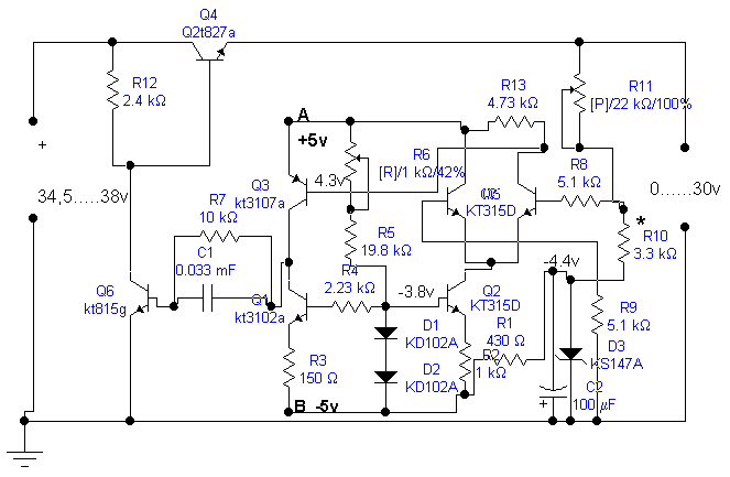
Лабораторный блок питания 0...30 В
|
Данная конструкция разрабатывалась из-за невозможности достать деталей (в частности микросхем) в нашем городе. В голову пришла идея заменить микросхему радиоэлементами, которые были под руками. В результате родился блок питания, который мне уже служит 5 лет. Никаких сбоев я не наблюдал. Элементы защиты по току и КЗ можно вставить любые, поэтому в данной статье не приводятся. глубленный анализ БП не производился, но параметры для моей работы с ним, более чем приемлемы. Индикация БП цифровая, на микросхеме 572ПВ2 и три разряда АЛС321Б (можно использовать АЛС324Б или аналогичные). На выходе БП можно получить от 0 до 30 вольт. Входное напряжение можно варьировать от 34,5 до 39 вольт. В зависимости от нагрузки (мной испытывался диапазон от 10мА до 4,5А), где падение напряжения составляло не более 0,2 вольта. Максимальный ток моего варианта составлял 3,2 А. Прототипом данной конструкции является БП с применением микросхем серии 140УД.... или 553У... В данном БП микросхему заменяет узел на транзисторах Q1 - Q5. Для питания узла я использовал отдельные секции обмоток силового трансформатора и микросхемы КР142ЕН5 и импортную 7905. Плюсовое плечо по току рассчитано и для питания цифровой части БП. Плюсовая часть соединяется с точкой А, а минусовая с точкой В. Резистор R11-22Kom. Резистор R6 типа СП5-многооборотный, 1Ком. С его помощью регулируется нижний предел БП, т.е. 0v. Не удивляйтесь, что в схеме стоят резисторы 4,72кОм, 19,8кОм и т.д.. Просто это номиналы резисторов которые у меня были. R13-4,7kOm, R5-20kOm, R4-2,2kOm. Мной использованы резисторы R12-1wT, R8, R9, R1, *R10 - 0,5wT, остальные 0,25wT. Транзисторы Q2,Q4,Q5 - КТ315Д. Конденсатор С2-100мКф на 10в. Резистором R10 регулируют верхний предел выходного напряжения. Транзистор Q4-КТ827А. Анатолий Николаевич Патрин |