Что-то не так?
Пожалуйста, отключите Adblock.
Портал QRZ.RU существует только за счет рекламы, поэтому мы были бы Вам благодарны если Вы внесете сайт в список исключений. Мы стараемся размещать только релевантную рекламу, которая будет интересна не только рекламодателям, но и нашим читателям. Отключив Adblock, вы поможете не только нам, но и себе. Спасибо.
Как добавить наш сайт в исключения AdBlockРеклама
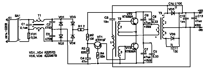
Импульсный преобразователь сетевого напряжения
|
Применение импульсного преобразователя напряжения позволяет уменьшить габариты и вес источника питания, что особенно важно для переносных конструкций. Преобразователь предназначен для питания от сети 220 В устройств с потребляемым током до 3 А при Uвых=9,2 В (для получения из этого напряжения 5 или 6 В можно использовать любую типовую схему линейного стабилизатора). Предложенный преобразователь отличается от аналогичных простотой и наличием защиты источника питания от перегрузки по выходной цепи в случае короткого замыкания.
Электрическая схема устройства состоит из входного фильтра (элементы С1, С2, СЗ и Т1); цепи запуска (R2, R3, R4, С4, VT1); автогенератора (VT2, VT3, Т2, ТЗ, С5); выпрямителя пониженного напряжения (VD5, VD6, С12, С13). Преобразователь собран по полумостовой схеме. Входной фильтр преобразователя обеспечивает ослабление помех начиная с частоты 15 кГц более чем в 2 раза. В цепи запуска используется транзистор VT1 в режиме обратимого пробоя, что позволяет формировать короткие импульсы, которые необходимы в момент включения схемы для запуска работы ключевого каскада VT2, VT3 в режиме автогенератора на частоте 30...60 кГц, при этом рабочую частоту, в небольших пределах, можно изменять емкостью С5. В случае замыкания в цепи вторичной обмотки трансформатора ТЗ обратная связь в автогенераторе нарушается и генерация срывается до момента устранения неисправности. КПД преобразователя при токе нагрузки 2 А составляет 0,74 (при токе 4 А—0,63). В устройстве могут быть использованы резисторы любого типа, конденсаторы С1 типа К73-17 на 630 В; С2, СЗ типа К73-9 или К73-17 на 250 В; С4, С5 типа К10-7; С6, С7 типа К50-35 на 250 В ; С8, С9 типа К73-9 на 250 В; С10...С12 типа К10-17; С13 типа К52-1В на 20 В. Транзистор VT1 можно заменить на КТ312А, Б, В, транзисторы VT2 и VT3 на КТ838А, КТ846В. Дроссель Т1 намотан на двух склеенных вместе кольцевых сердечниках типоразмера К20х12х6 из феррита марки 2000НМ. Обмотки 1 и 2 содержат по 45 витков провода ПЭВ-2 диаметром 0,25 мм. Трансформатор Т2 выполнен на двух склеенных вместе кольцевых сердечниках типоразмера К10х6х3 из феррита 2000НМ. Обмотка 1 содержит 60 витков, обмотки 2 и 3 — по 15 витков провода ПЭЛШО-0,15 (отвод в обмотке 2 для обратной связи по току от третьего витка). Для изготовления ТЗ применен кольцевой сердечник К28х16х9 (2000НМ). Обмотка 1 наматывается 250 витками проводом ПЭВ-2 0,25, обмотки 2 и 3 — 22 витками проводом ПЭВ-2 диаметром 0,51 мм. Применяемые диоды VD1...VD4 могут быть заменены на любые высоковольтные, замена диодов VD5 и VD6, кроме как на КД2998В, другим типом не рекомендуется. Наибольшее тепловыделение в схеме происходит на выпрямительных диодах VD5, VD6, и их необходимо устанавливать на радиатор. Остальные детали схемы в теплоотводе не нуждаются. При изготовлении трансформаторов перед намоткой провода необходимо закруглить надфилем острые края сердечников и обернуть их лакотканью. Намотку проводить виток к витку с последующей изоляцией каждого слоя (лучше использовать фторопластовую ленту толщиной 0,1 мм). Конструктивно все элементы схемы, кроме включателя S1 и диодов VD5, VD6, размещены на односторонней печатной плате размером 140х65 мм.Стабилизатор
Перед первым включением преобразователя необходимо проверить фазы обмоток в цепях базы VT2 и VT3 на соответствие схеме. Если преобразователь при правильном монтаже сразу не начинает работать, то потребуется поменять местами выводы обмотки 1 у трансформатора Т2. В заключение следует отметить, что, используя данную схему, можно
получить и другие напряжения во вторичной цепи, для чего необходимо изменить пропорционально число витков во вторичных обмотках 2 и 3 трансформатора ТЗ.
|
Этот выпрямитель способен выдавать 37 вольт при силе тока 1,5 ампера!
Трансформатор - любой подходящий с нужным максимальным током. Регулировочный резистор 6,8К можно заменить на 5,1К. Аналог микросхемы LM317T - КРЕН12А (К142ЕН12А), но нужно поменять местами выводы 2 и 3.