Что-то не так?
Пожалуйста, отключите Adblock.
Портал QRZ.RU существует только за счет рекламы, поэтому мы были бы Вам благодарны если Вы внесете сайт в список исключений. Мы стараемся размещать только релевантную рекламу, которая будет интересна не только рекламодателям, но и нашим читателям. Отключив Adblock, вы поможете не только нам, но и себе. Спасибо.
Как добавить наш сайт в исключения AdBlockРеклама
Поддержание аккумуляторов в рабочем состоянии
|
Многие современные электронные устройства, такие, как электронные часы, телефоны с АОН и другие, питающиеся сетевым напряжением, предусматривают подключение резервного источника питания - батарейки. Это вызвано необходимостью поддержания основных функций этих приборов на время отключения напряжения в электросети. Наиболее экономично в этом случае вместо сухих батарей использовать никель- кадмиевые аккумуляторы емкостью 0,45 - 0,25 А/ч. Однако использование аккумуляторов создает добавочные проблемы: их необходимо время от времени подзаряжать. Особенно это касается старых аккумуляторов. Если в местности практикуется "веерное" отключение электроэнергии, то аккумуляторы могут быстро разрядиться, и при следующем "веере" не смогут обеспечить питание радиоэлектронного устройства. Что же в этом случае можно предпринять? В этом случае аккумуляторы необходимо все время держать под тренировочным током, равным примерно 0,008 их номинальной емкости. Например, для ЦНК - 0,45 "тренировочный" ток равен 4 мА, для Д - 0,25 "тренировочный" ток равен 2 мА. "Тренировочный" ток не только поддержит постоянную работоспособность аккумуляторов, устранит их саморазряд, но и обеспечит их зарядку после веерного отключения во время подачи электроэнергии. При этом нет необходимости в подзарядке аккумуляторов нормальным зарядным током, равным 0,1 емкости аккумуляторов.
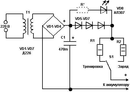
Схема устройства, предназначенного для зарядки и тренировки аккумуляторов, изображена на рис. 1. Рассмотрим более подробно ее работу. Трансформатор Т1 обеспечивает на вторичной обмотке переменное напряжения от 20 до 60 вольт. Величина этого напряжения некритична, так как в данном случае важно обеспечение постоянного зарядного или тренировочного тока. Выпрямленное напряжение через ограничительные резисторы R1 или R2 подается на аккумуляторную батарею. Резистор R1 обеспечивает тренировочный ток равный 0,008 от емкости аккумуляторов. Резистор R2 обеспечивает зарядный ток, равный 0,1 емкости аккумуляторов. Значения сопротивления и мощности этих резисторов зависит от выходного напряжения на вторичной обмотке, которое обеспечивает трансформатор и от типа аккумуляторов. Для расчета параметров этих резисторов можно обратиться к [1]. При помощи переключателя S1 выбирается режим работы устройства: "заряд" или "тренировка". Режим "заряд" пригодится для первоначальной зарядки аккумуляторов и для подзарядки аккумуляторов в случае длительного отключения электроэнергии. Светодиод VD8 контролирует процесс "заряда" или "тренировки". Поскольку напряжение, при котором обеспечивается нормальное свечение светодиода VD8, примерно равно падению напряжения на параллельно включенных диодах VD5 -VD7, то светодиод VD8 обеспечивает практически одинаковую яркость свечения в режимах заряда и тренировки. Если все же яркость светодиода в режиме заряд и тренировка будет значительно изменяться, то тогда последовательно с диодом необходимо включить резистор сопротивлением 30- 50 Ом. При компоновке устройства, необходимо обеспечить отсутствие термического контакта между трансформатором питания и аккумулятором. Особенно это относится к тому случаю, когда трансформатор во время работы существенно нагревается. Перегрев более 55 Со может значительно сократить срок службы аккумуляторов. Под "тренировочным" током целесообразно использовать старые аккумуляторы, потерявшие значительную часть своей емкости, и следовательно, непригодные для работы в устройствах требующих значительного потребления тока. Перед установкой аккумулятор для работы в устройство под тренировочным током, эти аккумуляторы следует зарядить до номинальной емкости. Использование для целей "тренировки" аккумуляторов трансформатора питания электронного устройства не всегда возможно технически, хотя и более рационально. Литература: Григоров И. Н. (RK3ZK) "Эксплуатация никелево-кадмиевых аккумуляторов в радиолюбительских условиях". РЛ №5 1995г. Григоров И. Н. (RK3ZK) |