LAB599.RU — интернет-магазин средств связи
EN FR DE CN JP

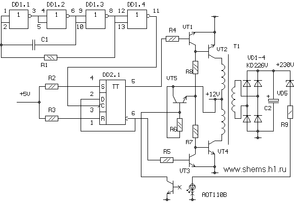
Преобразователь напряжения 5 / 230 В




Преобразователь напряжения 5 / 230 В

 Преобразователь напряжения 5 / 230 В

  Микросхемы: DD1 - K155ЛA3 DD2 - K1554TM2. Транзисторы :VT1 - VT3 - КТ698Г, VT2 - VT4 - КТ827Б , VT5 - КТ863А. Резисторы: R1 - 910,R2 - 1k,R3 - 1k,R4 - 120 0.25 Bт, R5 - 120 0.25 Bт, R6 - 500 0.25 Вт, R7 - R8 - 56 Ом 2Вт, R9 - 1.5 kOm 2Вт. Диод VD5 - KC620А два последовательно. Конденсаторы: С1 - 10H5 С2 - 22 мкФ х450В. Трансформатор: Т1 - две обмотки по 10 вольт соединенных последовательно ток 16А; одна обмотка на 220 вольт ток 1А, частота 25кГц.
Источник: shems.h1.ru

Партнеры