Что-то не так?
Пожалуйста, отключите Adblock.
Портал QRZ.RU существует только за счет рекламы, поэтому мы были бы Вам благодарны если Вы внесете сайт в список исключений. Мы стараемся размещать только релевантную рекламу, которая будет интересна не только рекламодателям, но и нашим читателям. Отключив Adblock, вы поможете не только нам, но и себе. Спасибо.
Как добавить наш сайт в исключения AdBlockРеклама
Источник бесперебойного питания
|
Развивая конструкцию преобразователя 12/220 В из журнала "Радиолюбитель" [1], можно построить полностью автоматическое устройство резервного питания с использованием одного силового трансформатора как для зарядного устройства, так и для преобразователя. Предлагаемое устройство также защищено от случайной переполюсовки аккумулятора как в режиме преобразования 12 — 220 В, так и в режиме заряда батареи.
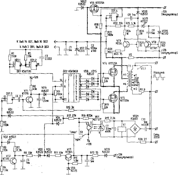
Преобразователь в режиме заряда является выпрямителем для зарядного устройства. Зарядное устройство ограничивает зарядный ток и напряжение и защищает систему от переполюсовки аккумулятора в обоих режимах работы. Фактически преобразователь и зарядное устройство представляют собой один реверсивный блок, изображенный на рис.2.
При нормальной работе преобразователя, на выходе 5 (вывод 1) DD2 каждые 20 мс появляется высокий уровень, который через R10 открывает транзистор VT1, разряжая С4, не давая тем самым сработать блокировке. При появлении в сети напряжения 220 В открывается транзистор оптопары VU1 и блокирует преобразователь через R12 и VD4 по входу R (вывод 15) DD2. Одновременно срабатывает реле К1, подключая к сети 220 В нагрузку и выходную высоковольтную обмотку силового трансформатора преобразователя, который превращается в понижающий трансформатор зарядного устройства. Обратные диоды закрытых ключей VT4 и VT5 работают как выпрямительные для зарядного устройства. Зарядный ток вызывает падение напряжения на датчике тока RS, которым открывается транзистор VT7, подающий "1" на входы элемента DD1.3 (выводы 1, 2). На его выходе (вывод 3) появляется логический "О", ключ VT6 отключает аккумулятор от зарядной цепи на время разряда С8. Порог срабатывания VT7, а следовательно, и зарядный ток, выставляется потенциометром R27 (пределы регулирования тока — 5...20 А). Когда напряжение на аккумуляторе превысит 14В, откроется стабилитрон VD20, в результате чего током через R29 откроется VT8 и отключит аккумулятор. Потенциометром R29 выставляется напряжение на заряженном аккумуляторе (около 14,5 В), которое в дальнейшем можно контролировать по свечению светодиода VD19. Ключ VT6 будет открываться только при правильном подключении аккумулятора к устройству как в режиме заряда, так и в режиме преобразователя. С целью защиты аккумулятора от глубокого разряда, R4 подбирается таким образом, чтобы при Un=10 В транзистор .VT2 закрылся, светодиод VD2 погас, и через R7, R8, VD3 высокий уровень поступил на вход блокировки. С5 предотвращает блокировку в случае кратковременного понижения питания. VD2 является индикатором напряжения аккумулятора — при напряжении на нем 10 В светодиод гаснет, при 15 В светит в полную силу. Для защиты выходных транзисторов преобразователя, при напряжении на аккумуляторе >15 В током через VD6 и R13 открывается VT3, и через R11 и VD5 "1" поступает на вход блокировки. Эта блокировка нужна для предотвращения выхода из строя силовых транзисторов. Максимальное допустимое напряжение исток-сток КП723А — 60 В. Во время работы преобразователя, при закрывании ключей на стоках присутствуют всплески напряжения до 3Un. Мощность устройства ограничена мощностью силового трансформатора и максимальным допустимым током выходных транзисторов. В качестве выходных транзисторов подойдут: IRFZ034 (lmax=15A), IRFZ044 и КП723А lmax=30 A), IRFZ046 (lmax=50 А), IRFP064 (Imах=100 А). Для надежной работы нужно иметь двойной запас по току и тройной — по напряжению. С использованием силовых транзисторов КП723А можно построить устройство мощностью 300 Вт. Транзисторы VT4, VT5 снабжаются радиаторами площадью 50 см2, VT6 — 100 см2. Для силового трансформатора лучше взять тороидальный магнитопровод ОЛ80/128-50. Обмотки содержат: W1 (сетевая) — 790 витков, W2 — 500 витков провода ПЭВ-2 01,2 мм, W3, W4 — по 55 витков ПЭВ-2 02,8. Если напряжение в сети отличается от нормы, желательно сделать отводы от обмоток, как показано на рис.2. В трансформаторе должны соблюдаться соотношения между числом витков обмоток: W1/W3 > 14...15, (W1+W2)/W3x23. Напряжение +12 В от аккумулятора подается двумя проводами. Провод большего сечения является датчиком тока RS, меньшего сечения — измерительный. Мощность R28 — 1 Вт. Все остальные резисторы — мощностью 0,25 Вт. Реле К1 — РЭН34, паспорт ХП4.500.000-01 (Upae=27 В). Выключатель S1 "ПУСК/СТОП" позволяет выключать преобразователь, когда в случае отсутствия напряжения в сети резервное питание не требуется. Плюс питания через S1, R12 и VD4 поступает на вход блокировки. При размыкании контактов выключателя происходит запуск преобразователя, так же как после пропадания напряжения в сети. На схеме силовые токовые цепи выделены более толстыми линиями. Они должны быть по возможности короче и соответствующего сечения (5...6 мм2). RS представляет собой кусок провода. Длина RS— в пределах 1,0... 1,5 м. Литература: О. Локсеев. Преобразователь 12/220 В. — Радиолюбитель, 2000, N7, С.11. О. Локсеев |
В исходном состоянии нагрузка подключена к сети. При пропадании напряжения в сети нагрузка запитывается от преобразователя, работающего от аккумуляторной батареи 12В. При появлении напряжения в сети нагрузка переключается обратно на сеть, а к аккумулятору подключается зарядное устройство. Блок-схема устройства показана на рис.1.