Что-то не так?
Пожалуйста, отключите Adblock.
Портал QRZ.RU существует только за счет рекламы, поэтому мы были бы Вам благодарны если Вы внесете сайт в список исключений. Мы стараемся размещать только релевантную рекламу, которая будет интересна не только рекламодателям, но и нашим читателям. Отключив Adblock, вы поможете не только нам, но и себе. Спасибо.
Как добавить наш сайт в исключения AdBlockРеклама
Инфракрасный порт для компьютера
|
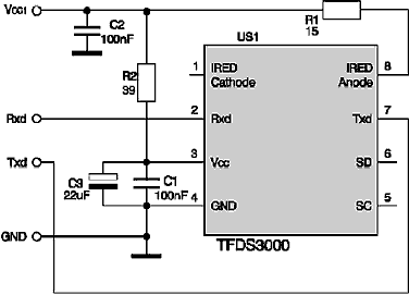
Берем один из специализированных ИК-трансиверов (приемопередатчиков) и распаиваем его в соответствии с типовой схемой включения, приведенной в спецификации. Подобные микросхемы производят многие известные зарубежные компании. Возможно, на своем рынке вы найдете другие ИК приемопередатчики - это не принципиально, главное - знать распайку. Вот список известных мне трансиверов: Мне подвернулась HSDL 1001 - немного устаревший трансивер со скоростью передачи данных до 115 Кбит/с. Это немного - в ноутбуках, как правило, до 4 Мбит/с. Типовая схема включения. У меня она работает с резистором 11 Ом. Рекомендуется подпаивать конденсаторы как можно ближе к чипу. Для размещения деталей использовал кусочек стеклотекстолита, опять же переводными картинками нарисовал дорожки и вытравил плату. Импортный текстолит 1мм. Детали подпаял со стороны печати, предусмотрел контактные площадки для подпайки проводов. Всю разводку прекрасно видно сквозь текстолит. Справа - железный фиксатор из комплекта разъема для COM-порта.
Win9X как правило ставят ИК-порт на СОМ4, что и следует указывать при настройке программ. WinME тоже ставит на СОМ4, но это не афиширует :-). Устанавливать IrDA на WinNT Win2K я пока не пробовал. Думаю, что подобную конструкцию можно заставить работать на многих материнских платах, нужно только узнать распиновку разъема на плате. Сделать это можно с помощью бумажной инструкции на MB, либо посмотреть на сайте производителя. Хоть все разъемы MB ASUS имеют одинаковую распайку, мне так и не удалось заставить работать этот ИК-порт на чипсете LX97 - самый мерзкий и глючный чипсет, с которыми мне пришлось работать. Причем Win9X находила порт, но при попытке работать через него возникала ошибка. На других платах все было отлично. Подробно о работе в статье "Инфракрасный порт и работа с ним" Дмитрий
|
