LAB599.RU — интернет-магазин средств связи
EN FR DE CN JP

Устройства чтения СИМ карт (3 варианта)




Устройства чтения СИМ карт (3 варианта)
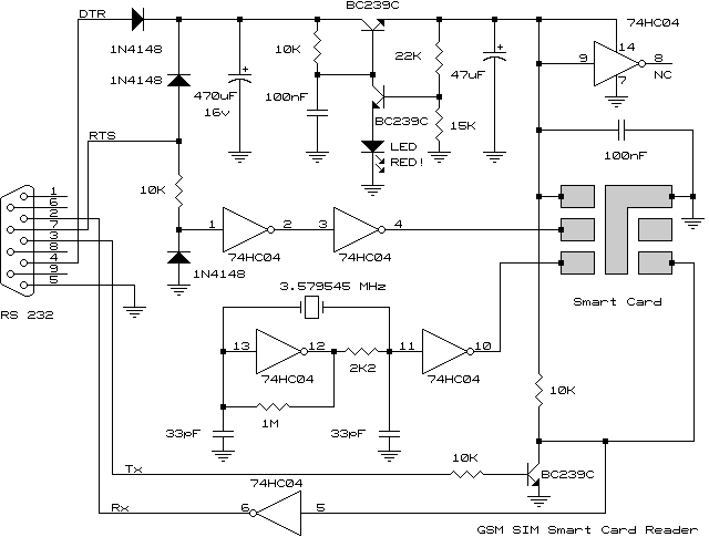
 Устройства чтения СИМ карт - схема
 Устройства чтения СИМ карт - схема
 Устройства чтения SIM карт - схема
Источник: shems.h1.ru

Партнеры