Что-то не так?
Пожалуйста, отключите Adblock.
Портал QRZ.RU существует только за счет рекламы, поэтому мы были бы Вам благодарны если Вы внесете сайт в список исключений. Мы стараемся размещать только релевантную рекламу, которая будет интересна не только рекламодателям, но и нашим читателям. Отключив Adblock, вы поможете не только нам, но и себе. Спасибо.
Как добавить наш сайт в исключения AdBlockРеклама
Стабилизатор частоты вращения коллекторного двигателя
|
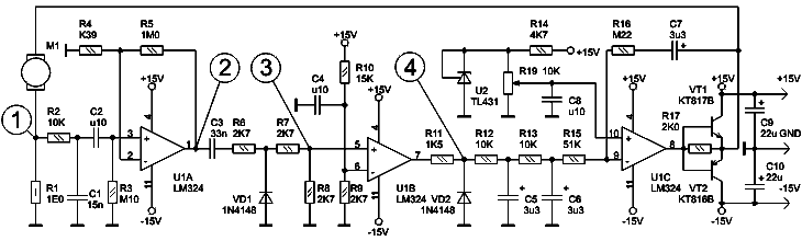
Предлагаемый стабилизатор частоты вращения предназначен для работы с коллекторными двигателями и представляет собой полностью аналоговое устройство. Стабилизатор имеет обратную связь по частоте вращения, в то же время он не требует установки никакого тахогенератора. Наиболее распространенным типом стабилизаторов частоты вращения ведущего двигателя кассетных магнитофонов является регулятор с положительной обратной связью по току [1]. Регулирование происходит параметрически, поэтому частота довольно сильно меняется при изменении нагрузки на валу двигателя. Для повышения качества работы стабилизатора необходимо ввести обратную связь по частоте вращения. Обычно при этом на вал двигателя устанавливается специальный датчик, чаще всего оптический [2]. Такой датчик включает в себя оптопару, световой поток которой прерывается крыльчаткой (или диском с отверстиями), которая насаживается на вал двигателя. Крыльчатка прерывает световой поток, и на выходе оптопары формируются импульсы с частотой вращения двигателя, умноженной на количество прорезей в крыльчатке. Иногда применяется и другой вид датчиков - магнитный. Тогда на вал двигателя устанавливается шестеренка из ферромагнитного материала, рядом с которой крепится магнитная головка. При вращении шестеренки на выводах головки появляется переменное напряжение с амплитудой около милливильта и частотой, равной частоте вращения двигателя, умноженной на количество зубъев на шестеренке. Однако, при доработке готового ЛПМ часто бывает трудно найти место для установки какого-либо датчика. Но это и не обязательно. Дело в том, что информацию о частоте вращения коллекторного двигателя можно извлечь из потребляемого им тока. Этот ток содержит переменную составляющую, первая гармоника которой имеет частоту, равную частоте вращения двигателя, умноженную на число пластин коллектора. Двигатели, которые чаще всего применяются в магнитофонах, имеют три пластины коллектора. Поэтому эта частота равна утроенной частоте вращения двигателя. Именно на этом принципе и построен описываемый регулятор. ![]() Рис. 1. Принципиальная схема стабилизатора частоты вращения. Для получения сигнала обратной связи в цепь питания двигателя включен датчик тока R1 (рис. 1). Ток, потребляемый двигателем, создает на этом резисторе падение, которое имеет переменную составляющую около 100 мВ peak-to-peak (рис.2, график 1). Основная гармоника выделяется с помощью простейшего ФНЧ R2C1 и через разделительный конденсатор C2 поступает на вход усилителя, собранного на ОУ U1A. Коэффициент усиления задан резисторами R4R5 так, чтобы усилитель работал в режиме ограничения. На его выходе формируетя практически прямоугольный сигнал с частотой, равной утроенной частоте вращения двигателя (рис. 2, график 2). Этот сигнал дифференцируется с помощью цепочки C3R6R7R8 (рис. 2, график 3). Отрицательный выброс ограничивается диодом VD1. Далее сигнал поступает на компаратор, в роли которого использован ОУ U1B. Опорное напряжение задается с помощью делителя R9R10. На выходе компаратора формируются прямоугольные импульсы постоянной длительности (рис. 2, график 4). Постоянная составляющая такой импульсной последовательности пропорциональна частоте следования импульсов, т.е. частоте вращения двигателя. Импульсная последовательность интегрируется с помощью цепочек R11R12C5 и R13C6. Постоянное напряжение, пропорциональное частоте вращения, поступает на пропорционально-интегрирующий регулятор, собранный на ОУ U1C. Для получения образцового напряжения применен регулируемый стабилитрон U2. Нужную частоту вращения устанавливают регулировкой этого напряжения с помощью переменного резистора R19. Выход ОУ U1C умощнен комплементарным эмиттерным повторителем на транзисторах VT1VT2. Казалось бы, направление тока питания двигателя всегда одно и то же и достаточно было бы одиночного эмитерного повторителя, который обеспечивал бы вытекающий ток. Но на самом деле с двухтактным эмиттерным повторителем гораздо лучше поведение системы во время переходных процессов (при пуске двигателя или при резких колебаниях нагрузки на валу) [2]. ![]() Рис.2. Форма сигналов в контрольных точках. Нужно отдельно остановиться на проблеме устойчивости системы автоматического регулирования. В данной ситуации дело усложняется тем, что на устойчивость влияют и механические параметры системы, которые количественно учесть очень трудно. Поэтому в некоторых случаях придется подобрать АЧХ регулятора с помощью элементов R16C7 или даже ограничить коэффициент усиления, включив параллельно этой цепочке резистор. Подбор нужно вести по критерию устойчивости регулятора как в установившемся режиме, так и во время переходных процессов. Для этого нужно с помощью осциллографа контролировать напряжение питания двигателя. При включении оно должно плавно достичь номинального значения, причем без колебательного процесса. Если при работающем двигателе изменить нагрузку на валу, напряжение питания также должно принять новое значение без колебательного процесса. В регуляторе вместо LM324 можно применить практически любые ОУ, например, LM2902, или сдвоенные LM358, LM2904, или даже обычные KP140УД6, УД7. В зависимости от потребляемого двигателем тока может понадобиться установить транзистор VT1 на теплоотвод. Транзистор VT2 теплоотвода не требует. Литература: Ридико Леонид Иванович |

