LAB599.RU — интернет-магазин средств связи
EN FR DE CN JP

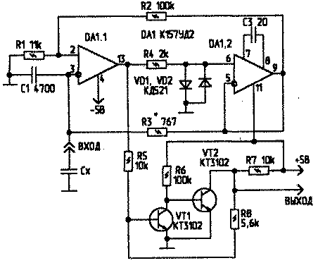
Преобразователь «емкость-период»




Преобразователь «емкость-период»
 Схема

  Преобразователь «емкость-период» позволяет измерять емкость конденсаторов от 0,2 до 10000 мкФ, не выпаивая их из схемы. В основе схемы - мультивибратор на ОУ DA1.1, период колебаний которого пропорционален емкости исследуемого конденсатора Сх. Пилообразное напряжение на Сх не превышает 60...70 мВ, поэтому p-n переходы транзисторов, диодов и микросхем остаются закрытыми и не влияют на результаты измерения. Кроме того, при таком тестовом напря-жении нормально себя «чувствуют» даже полярные электролитические конденсаторы. Период напряжения на выходе устройства при Сх=100 мкФ равен 30 мс, его можно подстраивать резистором R3. Результат измерения удобно индицировать частотомером в режиме измерения периода или счетчиком импульсов часового генератора (32768 Гц), для которого 1000 импульсов будут соответствовать емкости 100 мкФ. Устройство очень полезно при проверке «высохших электролитов» в старой радиоаппаратуре.

Б. Балаев
«Радиомир» №36, 2002, с.27-28

Источник: shems.h1.ru

Партнеры