Что-то не так?
Пожалуйста, отключите Adblock.
Портал QRZ.RU существует только за счет рекламы, поэтому мы были бы Вам благодарны если Вы внесете сайт в список исключений. Мы стараемся размещать только релевантную рекламу, которая будет интересна не только рекламодателям, но и нашим читателям. Отключив Adblock, вы поможете не только нам, но и себе. Спасибо.
Как добавить наш сайт в исключения AdBlockРеклама
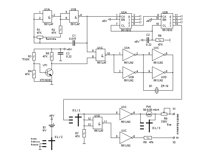
Электроакупунктурный стимулятор на 561й КМОП серии
Электроакупунктурные стимуляторы все чаще появляются в кабинетах врачей и дома. Про их восстановительные свойства сказано уже много, но тем не менее, до использования стимулятора необходимо проконсультироваться с врачом или хотя бы прочитать соответствующую литературу.

Для поиска активных точек прибор переключается в режим "Поиск". О нахождении точки можно судить по показаниям микроамперметра. Ориентироваться нужно по наименьшим показаниям. В процессе работы можно так же ориентироваться по наибольшим отклонениям стрелки, так как при меньшем сопротивлении тела ток потребления соответственно больше. При использовании прибора один электрод крепится при помощи лейкопластыря на теле. Предпочтительно на груди с правой стороны. Электрод выполнить в форме круглой металлической пластины диаметром около 3 см. Желательно серебренная медь (серебро, как Вы понимаете, совсем не возбраняется). Второй электрод выполняется в форме токопроводящей палочки заостренной на конце (радиус закругления около 0,5 мм). R9 регулирует ток, проходящий через тело. Оптимальный вариант - легкое покалывание при касании палочкой активной точки. Стимуляция отдельной точки проводится в течении 15-20 секунд. Много точек за один раз лучше не стимулировать. Каскад на VT1 - датчик понижения напряжения питания. Настраивается R3 на величину около 7,5 вольт. При понижении питания ниже этого порога запускает звуковой излучатель. Схема построена из каскадов со стандартными решениями. Кроме порога питания, устройство в настройке не нуждается и начинает работать сразу после включения.
Источник: shems.h1.ru