Что-то не так?
Пожалуйста, отключите Adblock.
Портал QRZ.RU существует только за счет рекламы, поэтому мы были бы Вам благодарны если Вы внесете сайт в список исключений. Мы стараемся размещать только релевантную рекламу, которая будет интересна не только рекламодателям, но и нашим читателям. Отключив Adblock, вы поможете не только нам, но и себе. Спасибо.
Как добавить наш сайт в исключения AdBlockРеклама
Прибор для локальной магнитотерапии
|
Прибор предназначен для уменьшения ревматических, болей в суставах, позвоночнике, при мигрени и других болевых ощущениях. Он помогает при лечении переломов, способствует быстрому заживлению ран. На этом не ограничивается его действие, например, прибор может быть использован попеременно с магнитофорами- пластинами, создающими локальное магнитное поле. В медицине этот метод широко практикуется.
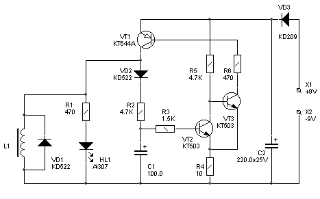
Схема прибора показана на рисунке. Она предельно проста. На транзисторах VT1-VT3 выполнен генератор электрических импульсов, которые питают электромагнит L1. Наличие импульсов, подаваемых на электромагнит, индицирует светодиод HL1. Питание прибора лучше осуществлять от автономного источника тока с напряжением 9...15 В. Потребление очень небольшое, поэтому возможно использовать батареи типа "Крона", а следовательно, сделать прибор миниатюрным. Конструктивно он выполнен в виде двух блоков: электронного и соединенного с ним двумя проводниками электромагнита. Каждый из блоков следует выполнить в отдельном футляре, желательно (для удобства пользования) минимальных габаритных размеров. В качестве электромагнита можно использовать готовый с сопротивлением обмотки порядка 20 Ом. При самостоятельном изготовлении катушка наматывается проводом ПЭВ-2 0,25 на каркасе из электроизоляционного материала (эбонит, текстолит, оргстекло) с внешним диаметром 20 и внутренним 10 мм. Длина намотки 20 мм. В каркас следует вставить магнитопровод - стержень из мягкой стали длиной 20…30 мм. При работе с прибором необходимо включить питание и убедиться в пульсирующем свечении индикатора. Электромагнит торцом магнитопровода располагают перпендикулярно поверхности обрабатываемого участка тела и мягкими плавными движениями перемещают над болезненным местом. Возможен и вариант использования электромагнита, когда его устанавливают неподвижно над определенным больным местом. При этом нет необходимости оголять участки воздействия, так как магнитное поле проникает и через одежду. Максимальное время воздействия в одной точке не более 20 мин. Прибор предназначен для применения в нормальных климатических условиях
при температуре окружающей среды 20±5°С и относительной влажности от 50 до 95 %. Описанный прибор был испытан на практике в клинической больнице и получил благоприятный отзыв. До использования стимулятора необходимо проконсультироваться с врачом или хотя бы прочитать соответствующую литературу.
|