Что-то не так?
Пожалуйста, отключите Adblock.
Портал QRZ.RU существует только за счет рекламы, поэтому мы были бы Вам благодарны если Вы внесете сайт в список исключений. Мы стараемся размещать только релевантную рекламу, которая будет интересна не только рекламодателям, но и нашим читателям. Отключив Adblock, вы поможете не только нам, но и себе. Спасибо.
Как добавить наш сайт в исключения AdBlockРеклама
Нейростимулятор - схема, описание
Нейростимулятор
Малоподвижный образ жизни, болезни, а иногда просто лень атрофируют наши мышцы. Уменьшается кровоснабжение мышц и органов. Биологически активные точки (точки акупунктуры) теряют связь между собой, что приводит к нарушению обмена энергией между ними. Это чревато новыми болезнями и ухудшением самочувствия. Человек угасает на глазах. Лень надо прогнать. А для больных людей и для людей, ведущих вынужденный малоподвижный образ жизни, например на работе, предназначен этот прибор. Нейростимулятор не качает мышцы, как ошибочно думают многие, насмотревшись рекламы, а разогревает их, усиливая кровоток. Особенно нужен такой прибор людям, находящимся долгое время на больничной койке после автомобильных аварий, с повреждениями позвоночника, парализованных. Хорошо применить его и для больных различного рода артритами с ограниченной подвижностью. Нейростимулятор имеет следующие параметры выходных импульсов (параметры выходных импульсов взяты на сайте разработчика промышленного прибора www.bodyshapers.com):
- Выходное напряжение – 100 В.
- Длительность пачек импульсов – 1-70 с.
- Период пачек импульсов – 1-110 Гц.
- Длительность импульса - 50-250 мкс

[ Увеличить в новом окне ]
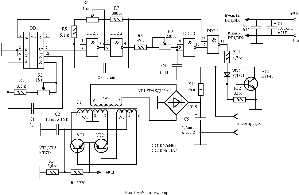
Функционально нейростимулятор состоит из двух генераторов импульсов, формирователя длительности импульсов, преобразователя напряжения и выходного усилителя. Генератор импульсов, реализованный на микросхеме DD1, на выходе выдает импульсы периодом от 1 секунды до 70 секунд (рис.1). Период импульсов устанавливается резистором R2. Импульсы первого генератора запускают второй генератор, реализованный на элементах DD2.1, DD2.2. Период этих импульсов устанавливается резистором R6. Таким образом, длительность импульсов первого генератора заполняется импульсами второго генератора. Пауза между пачками импульсов равна половине периода первого генератора. Для регулирования субъективного ощущения, выходные импульсы имеют одинаковую длительность, формируемую формирователем на элементах DD2.3, DD2.4. Длительность выходных импульсов от 50 до 250 мкс устанавливается резистором R9. На выводе 11 DD2.4 получаем импульсы отрицательной полярности. Поэтому выходной транзистор VT3 в паузах между пачками импульсов открыт, а во время прохождения импульсов – закрыт. Нагрузочный резистор R10 ограничивает выходной ток до 27-30 мА, обеспечивая безопасность человека.
Преобразователь напряжения собран по стандартной схеме мультивибратора на транзисторах VT1, VT2 структуры p-n-p. Трансформатор Т1 намотан на ферритовом кольце 30х15х6 2000НМ1. Обмотка W1 содержит 2х43 витка провода ПЭВ2-0,5, обмотка W2 содержит 2х14 витков, а обмотка W3 содержит 450 витков. Обмотки W2, W3 намотаны проводом ПЭВ2-0,27 (0,30). Сначала наматывается обмотка W3, затем в два провода обмотки W1, W2.. Конец одной обмотки W1 и W2 соединяется с началом второй, обеспечивая фазировку витков. Если после включения преобразователя на выходе диодного моста нет напряжения, то необходимо поменять местами выводы 1-3 или 4-6 трансформатора. Резистор R4 подбирается по минимуму потребляемого тока и по устойчивости запуска преобразователя при включении напряжения питания. Потребляемый ток преобразователя без нагрузки – 20 мА. Общий потребляемый ток нейростимулятора – 60 мА. Трансформатор блока питания необходимо рассчитывать на больший ток, так как кратковременно, при включении преобразователь потребляет больший ток. Это обусловлено установкой переходных процессов автогенератора. Чертеж печатной платы показан на рис.2, а расположение элементов на плате – на рис.3.

Электроды лучше сделать круглыми из белей жести (никелированной) диаметром 40-50 мм. Края электродов скругляются надфилем, чтобы электрод не врезался в тело. После припайки тонких проводов, сторона пайки заливается герметиком. На руках и ногах электроды лучше прикреплять с помощью укороченного эластичного бинта. На туловище надо сделать специальный бандаж на резинке и застежке на пуговицах или липучке. Если вы идете на работу, то бандажи можно надеть заранее. Ориентировочное расположение электродов на теле – начало и окончание мышцы. Приблизительно установка электродов (от производителя) дана на рис.4.
Электроды лучше прикреплять на марлю, смоченную подсоленной водой. Если марли нет (или нет такой возможности), то необходимо позаботиться о хорошем контакте электрода с телом. Иначе под электродом будет ощущаться жжение. Наилучшее ощущение под электродом – это распирание. Будто мышца выдавливается изнутри. Обычное ощущение – вибрации в такт импульсам, потепление. Сила ощущения регулируется резистором R9. Изменение положения электродов необходимо делать при выключенном нейростимуляторе. Не торопитесь давать максимальную длительность импульсов воздействия – малые дозы более целебны. Лучше увеличить продолжительность. Болезни мы подхватываем не за один день, и лечить их надо тоже не один день. Первое включение с подсоединенными электродами делайте так, чтобы можно было быстро отключить прибор или электроды. Кратковременное замыкание электродов друг на друга не опасно. Прежде чем подключать прибор к больному опробуйте его действие на себе, лучше на ногах.
Если вы будете использовать прибор на других, то желательно поставить индикацию прохождения пачек импульсов. Для этого надо от вывода 13 DD2.4 через резистор соответствующего номинала на минус питания поставить любой светодиод. Светодиод и гасящий резистор крепятся на крышке корпуса.
Литература:
Источник: shems.h1.ru