LAB599.RU — интернет-магазин средств связи
EN FR DE CN JP
QRZ.RU > Каталог схем и документации > Схемы наших читателей > Дайджест радиосхем > Универсальный интерфейс для подключения сотовых телефонов к компьютеру

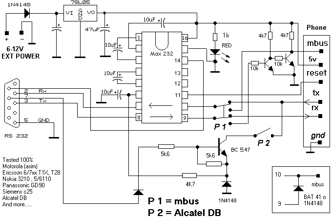
Универсальный интерфейс для подключения сотовых телефонов к компьютеру




Универсальный интерфейс для подключения сотовых телефонов к компьютеру
(для подключения к COM порту)
 Универсальный интерфейсного шнура для подключения сотовых телефонов к компьютеру



Подробно о работе в статье   "Инфракрасный порт и работа с ним"
Источник: shems.h1.ru

Партнеры