LAB599.RU — интернет-магазин средств связи
EN FR DE CN JP
QRZ.RU > Каталог схем и документации > Схемы наших читателей > Дайджест радиосхем > Схема кабеля мобильный/компьютер для Siemens

Схема кабеля мобильный/компьютер для Siemens




Схема кабеля мобильный/компьютер для Siemens
(для подключения к COM порту)

 Схема кабеля мобильный/компьютер для Siemens

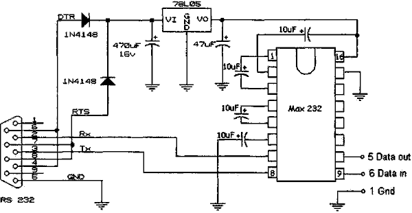
 Схема кабеля мобильный/компьютер для Siemens   Предлагаем схему кабеля для соединения с компьютером телефонов Siemens C25, 525. Схема, показанная на рис.1, предназначена для согласования входных/выходных напряжений СОМ порта с интерфейсом мобильного телефона и применяется при передаче данных, раскодировке, сервисном обслуживании телефонов. В приведенной схеме используется питание от СОМ порта компьютера. При необходимости можно использовать внешний источник питания. Желающие могут собрать схему и на отечественной элементной базе, заменив микросхему МАХ232 инверторами микросхемы К561ЛН2 или двумя транзисторами. Также можно установить стабилизатор напряжения КРЕН5А, но следует помнить, что в этом случае схема может не работать от СОМ порта в связи с большим потреблением тока самим стабилизатором. Схема разъема телефона приведена на рис.2. Программы для работы с телефоном Siemens можно найти в Интернете.

  Подробно о работе в статье   "Инфракрасный порт и работа с ним"

С. Бескрестнов
г. Киев
РАДИОАМАТОР № 11, 2001

Источник: shems.h1.ru

Партнеры