LAB599.RU — интернет-магазин средств связи
EN FR DE CN JP
QRZ.RU > Каталог схем и документации > Схемы наших читателей > Дайджест радиосхем > Схема кабеля мобильный/компьютер для Samsung

Схема кабеля мобильный/компьютер для Samsung




Схема кабеля мобильный/компьютер для Samsung
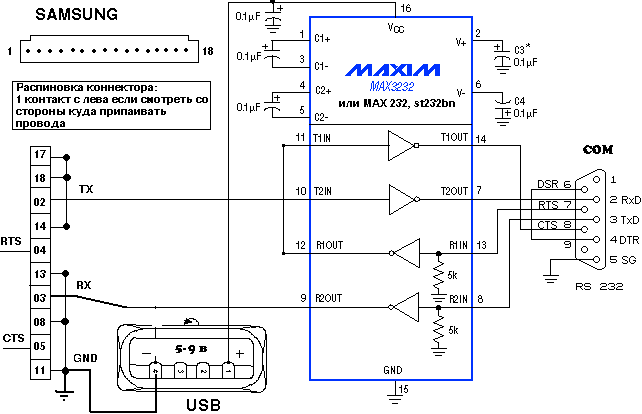
(для COM порта)
 Схема кабеля мобильный/компьютер для Samsung

  По данной схеме собран кабель для Samsung T100, T400, N600, N620. Я выкладываю схему, она на 100% рабочая и проверена. Работает на Прошивку, заливает Мелодии и Картинки (на тел Samsung T100, T400, N600, N620 заливаются программой PcLink через прошивку (тел должен быть выключен!!!))

www.diamondelectric.ru
Источник: shems.h1.ru

Партнеры