Что-то не так?
Пожалуйста, отключите Adblock.
Портал QRZ.RU существует только за счет рекламы, поэтому мы были бы Вам благодарны если Вы внесете сайт в список исключений. Мы стараемся размещать только релевантную рекламу, которая будет интересна не только рекламодателям, но и нашим читателям. Отключив Adblock, вы поможете не только нам, но и себе. Спасибо.
Как добавить наш сайт в исключения AdBlockРеклама
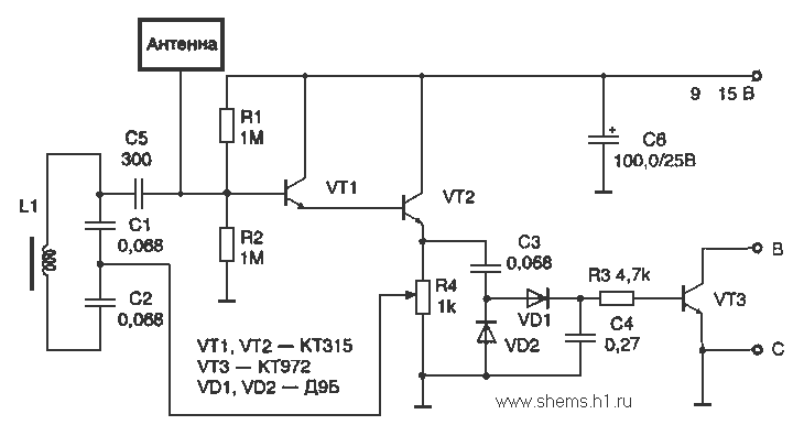
Детектор близости с колебательным контуром
|
Детектор близости, разработан для охраны металлических объектов, таких как несгораемые шкафы, сейфы и различного рода металлическое оборудование. Два транзистора VT1 и VT2 типа n-p-n образуют составной транзистор, включенный по схеме с общим коллектором и связанный с колебательным контуром через конденсатор С5. С ползунка резистора R4 в точку соединения конденсаторов С1 и С2. подается сигнал обратной связи, вызывающий генерацию. Глубина обратной связи и чувствительность регулируются переменным резистором R4. Частота генерации выбрана равной около 30 кГц. Сигнал генератора, сни маемый с резистора R4, поступает на диодный выпрямитель с удвоением напряжения на диодах VD1 и VD2. Напряжение на выходе выпрямителя через резистор R3 создает прямое смещение на базе транзистора VT3, в результате чего он открывается. Широкий диапазон регулировки чувствительности дает возможность легко настраивать детектор близости для охраны объектов размерами от монеты до «Медного всадника». Для питания схемы подойдет любой источник напряжения от 9 до 15 В, способный отдать в нагрузку ток до 20 мА.
Смонтировав детали схемы на плате из изоляционного материала, поместите ее в любой пластмассовый или металлический корпус. Катушка индуктивности колебательного контура наматывается из 75 витков медного провода ПЭВ-1 0,3 мм на куске ферритового стержня размерами 8х75 мм, как показано на рисунке.
Катушку наматывайте виток к витку на середине стержня. Завершив работу, оставьте выводы длиной по 7,5 см и закрепите витки изоляционной лентой. Если ваша схема будет размещаться в металлическом корпусе, проследите, чтобы катушка индуктивности не находилась ближе 2,5 см от стенок. В противном случае ее добротность будет снижена, что приведет к плохой работе всего устройства. Если есть возможность, общий провод питания схемы соедините с землей. Вход устройства соедините с охраняемым сейфом. Он должен быть изолирован от земли. Это можно сделать, подложив под него бруски из твердого дерева или другого хорошего изолятора. Бруски должны приподнимать охраняемый предмет на высоту не менее 3 см. В этом случае схема работает наилучшим образом.
Подав питание на схему, подключите вольтметр постоянного напряжения к клемме В и положительной шине питания. Находясь на достаточном расстоянии от охраняемого объекта, вращением переменного резистора R4 найдите положение, при котором показания вольтметра будут скачком изменяться от нуля до напряжения, близкого к напряжению питания. Приблизившись к объекту, убедитесь, что в какой-то момент показания вольтметра упадут до нуля. Регулируя чувствительность устройства резистором R4, можно добиться надежного срабатывания устройства в нескольких сантиметрах от охраняемого предмета, а при желании — только при касании его. Применяя детектор близости, часто стараются настроить его на
максимальную чувствительность. В идеальных условиях это вполне возможно. Но во
многих случаях окружающие условия далеки от идеальных и склонны изменяться.
Изменение влажности, параметров деталей, даже мыши могут стать причиной ложной
тревоги.
|