Что-то не так?
Пожалуйста, отключите Adblock.
Портал QRZ.RU существует только за счет рекламы, поэтому мы были бы Вам благодарны если Вы внесете сайт в список исключений. Мы стараемся размещать только релевантную рекламу, которая будет интересна не только рекламодателям, но и нашим читателям. Отключив Adblock, вы поможете не только нам, но и себе. Спасибо.
Как добавить наш сайт в исключения AdBlockРеклама
Кодовый замок с сенсорным управлением
|
В радиолюбительской литературе описано немало электронных кодовых замков, управляемых кнопками или микропереключателями. Но множество кнопок на виду у всех неизбежно привлечет внимание. Чтобы избежать подобных неприятностей, нетрудно соорудить замок достаточно высокой секретности с сенсорным управлением. Функцию сенсорных полей будут выполнять шляпки декоративных гвоздей. Принцип действия сенсорного управления основан на использовании электрических наводок переменного тока осветительной сети на теле человека. Устанавливать такой замок можно только в помещении, где имеется электропроводка.
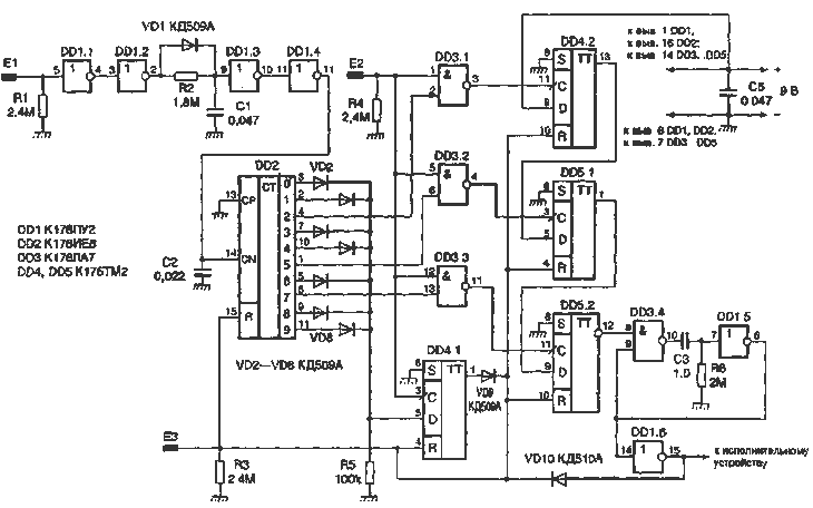
Логическую часть замка образуют инверторы микросхемы К176ПУ2 (DD1), десятичный счетчик с дешифратором К176ИЕ8 (DD2), элементы 2И-НЕ микросхемы К176ЛА7 (.DD3) и четыре D-триггера двух микросхем К176ТМ2 (DD4, DD5). Сенсоры Е1 и Е2 основные, а Е3 - вспомогательный. Чтобы исполнительное устройство сработало (на схеме оно не показано) и можно было открыть тайник, надо, прежде всего, коснуться пальцем вспомогательного сенсора ЕЗ. При этом счетчик и все триггеры устанавливаются в исходное нулевое состояние: на выходе 0 (вывод 3) микросхемы DD2 возникает напряжение высокого уровня (на всех других выходах - лог. «0»), на прямых выходах триггеров DD4.1, DD4.2 и DD5.2 - низкого, а на инверсном выходе триггера DD5.2 - высокого уровня. Затем надо дважды коснуться пальцем сенсора Е1. При каждом касании его на выходе элемента DD1.2 формируется пачка прямоугольных импульсов частотой 50 Гц и амплитудой, близкой к напряжению источника питания микросхем устройства. Преобразованные цепью VD1C1R2 до напряжения высокого уровня, они через формирователь крутизны фронта, собранный на элементах DD1.3, DD1.4, поступают на вход CN счетчика DD2. При первом касании сенсора Е1 сигнал высокого уровня появляется на выходе 1 (вывод 2) микросхемы DD2, при втором - на ее выходе 2 (вывод 4). Далее, согласно установленному коду замка, надо коснуться сенсора Е2, чтобы на верхние (по схеме) входы элементов DD3.1, DD3.2, DD3.3 и на вход С триггера DD4.1 подать сигнал высокого уровня. В результате элемент DD3.1 оказывается в единичном состоянии, и в такое же состояние он переключает триггер DD4.2, а элементы DD3.2 и DD3.3 оказываются в нулевом состоянии. Триггер же DD4.1 продолжает сохранять единичное состояние, так как в это время па его входе D присутствует напряжение низкого уровня. Теперь надо три раза подряд коснуться сенсора Е1, чтобы напряжение высокого уровня микросхемы DD2 было на ее выходе 5 (вывод 1) и, следовательно, на входе элемента DD3.2 (вывод 6). Если затем снова коснуться сенсора Е2, то выходной сигнал элемента DD3.2 переключит триггер DD5.1 в единичное состояние и таким образом подготовит к переключению триггер DD5.2. Остается два раза коснуться сенсора Е1, чтобы установить микросхему DD2 в состояние, при котором сигнал высокого уровня был бы на ее выходе 7 (вывод 6), и еще раз - сенсора Е2. Триггер DD5.2 переключится в единичное состояние и сигналом низкого уровня на инверсном выходе запустит одновибратор, собранный па элементах DD3.4 и DD1.5. Сформированный одновибратором импульс отрицательной полярности длительностью около 2 с элемент DD1.6 проинвертирует и сигналом высокого уровня включит исполнительное устройство. Одновременно этот сигнал поступит через диод VD10 на входы R микросхем DD2, DD4, DD5 и установит их в исходное нулевое состояние. Резисторы Rl, R3 и R4 ограничивают чувствительность устройства и тем самым предотвращают возможный пробой входов микросхем статическим электричеством. Описанная последовательность касания сенсоров обусловлена кодом замка, который определяется порядком подключения к выходам счетчика-дешифратора диодов VD2-VD8 и нижних (по схеме) входов элементов DD3.2 и DD3.3. При неправильном наборе кода исполнительное устройство не сработает. В случае ошибки набор правильного кода начинается касанием вспомогательного сенсора ЕЗ. Технология превращения шляпок декоративных гвоздей в сенсорные поля может быть, например, такой. Подберите три декоративных гвоздя, шляпки которых не будут выделяться на фоне окружающей обстановки. В удобном для вас месте недалеко от тайника, лучше всего это делать на его крышке, сверлом чуть меньшего диаметра, чем шейки гвоздей, просверлите отверстия. Затем с внутренней стороны крышки в отверстия пропустите отрезки провода марки ПЭВ или ПЭЛ, концы которых предварительно должны быть очищены и залужены па длину 15...20 мм. Выступающие снаружи концы провода сверните наподобие петли и туго посадите в них декоративные гвозди. С внутренней стороны сенсорные проводники подведите к плате устройства самым коротким путем и, чтобы их нечаянно не оторвать, приклейте к крышке полоской изоляционной лентой, скотчем или лейкопластырем. Для повышения надежности работы устройства между сенсорами и цепями управления (точками соединений резисторов Rl, R3, R4 и входов соответствующих микросхем) следует включить защитные резисторы сопротивлением 100 к0м.
|