Что-то не так?
Пожалуйста, отключите Adblock.
Портал QRZ.RU существует только за счет рекламы, поэтому мы были бы Вам благодарны если Вы внесете сайт в список исключений. Мы стараемся размещать только релевантную рекламу, которая будет интересна не только рекламодателям, но и нашим читателям. Отключив Adblock, вы поможете не только нам, но и себе. Спасибо.
Как добавить наш сайт в исключения AdBlockРеклама
Ключ с дистанционным управлением
|
Если в вышерассмотренных случаях для включения исполнительного устройства тайника был необходим достаточно мощный направленный световой пучок, а именно, источник света нужно было подносить к строго определенному месту и под определенным углом к поверхности фотоэлемента, то рассматриваемые ниже ключи позволяют открывать замок тайника дистанционно, т.е. с некоторого расстояния. Такой ключ может быть выполнен в виде брелка для ключей, подобно широко распространенным в настоящее время ключам от автосигнализаций, или использовать обычный пульт дистанционного управления от телевизора. Это дает возможность замаскировать не только тайник, но и ключ, открывающий его.
Для дистанционного управления (ДУ) запорным устройством типика используется простая система ДУ на инфракрасных (ИК) лучах. Принципиальная схема ключа приведена на рисунке 1, а приемного блока - на рис 2. Генератор ключа построен на микросхеме DD1 (см рис. 1) по типовой схеме и вырабатывает прямоугольные импульсы с частотой 8 кГц (частота может быть от 2-х до 16 кГц). Частота определяет код ключа. Эти импульсы поступают на ключевое устройство на транзисторах VT1 и VT2, которое управляет излучением светодиода VD1. Питание ключа осуществляется от батарей типа «Корунд», «Крона», 7Д-0.15.
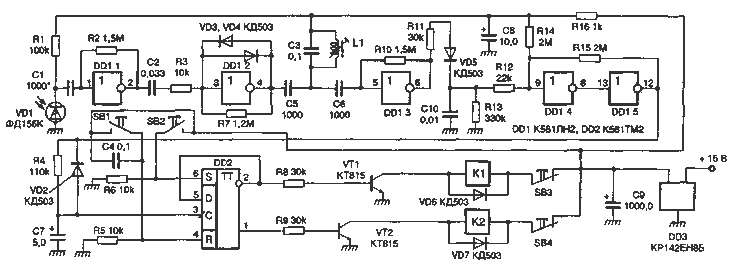
Схема приемного устройства приведена на рис. 2. Сигнал от фотодиода VD1 усиливается элементами DD1.1 -DD1.3, включенными по схеме усилителей. Диоды VD3, VD4 ограничивают усиленный сигнал. Фильтр L1C3 настроен на частоту генератора ключа и исключает срабатывание от помех или другого аналогичного устройства, с другой частотой настройки. Это основано на свойстве параллельного колебательного контура (L1C3) - иметь максимальное сопротивление на частоте резонанса. Поэтому принятый и усиленный сигнал ключа-передатчика проходит на вход усилителя на элементе DD1.3. Сигналы других частот шунтируются контуром L1C3 (сопротивление контура для них стремится к нулю). Усиленный полезный сигнал детектируется элементами VD5, С10, R13 При наличии полезного сигнала напряжение на конденсаторе С10 повышается, что вызывает срабатывание триггера Шмитта на элементах DD1.4, DD1.5, которые преобразуют входной сигнал в напряжение уровня лог. «1». Это напряжение через цепь задержки R4VD2C7, усложняющую подбор частоты ключа, поступает на триггер DD2, который с помощью транзисторных ключей VT1 и VT2 управляет электромагнитными реле К1 и К2. Ключ смонтирован на печатной плате и вместе с источником питания помещен в пластмассовый корпус. Перед светодиодом просверлено отверстие в корпусе, в которое он вставлен изнутри. Приемное устройство также собрано на печатной плате. На ней смонтированы все детали, кроме реле и стабилизатора напряжения на микросхеме DD3 с конденсатором С9. Катушка L1 намотана на каркасе от фильтра ПЧ приемника «Сокол 404» проводом ПЭВ 0,12 мм и содержит 100 витков. Вместо стабилизатора DD3 можно использовать простой транзисторный стабилизатор на напряжение 12 В и ток 100 мА. Реле К1 и К2 - типа РЭС9, паспорт РС4.524.202, контактные группы включены параллельно. Настройка заключается в совмещении частот ключа и приемника, это можно сделать двумя способами: путем подбора частоты ключа (резистором R1 на рис. 1) либо настройкой приемника (подстройкой индуктивности катушки L1 на рис. 2). Настроенную плату помещают в металлический корпус с окном для фотодиода и заливают эпоксидной смолой, предварительно отгородив фотодиод картонной перегородкой. Окно необходимо закрыть оргстеклом. Металлический корпус приемника нужно соединить с общим проводом и заземлить.
|