Что-то не так?
Пожалуйста, отключите Adblock.
Портал QRZ.RU существует только за счет рекламы, поэтому мы были бы Вам благодарны если Вы внесете сайт в список исключений. Мы стараемся размещать только релевантную рекламу, которая будет интересна не только рекламодателям, но и нашим читателям. Отключив Adblock, вы поможете не только нам, но и себе. Спасибо.
Как добавить наш сайт в исключения AdBlockРеклама
Сенсорный датчик охранной сигализации
|
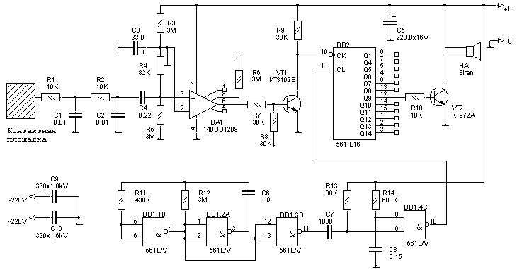
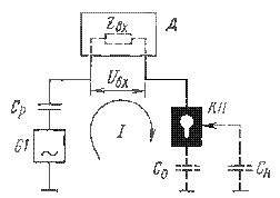
На рис. 1 показана схема, поясняющая принцип действия устройства. Здесь G1 - генератор переменного напряжения (электросеть); Ср - высоковольтный разделительный конденсатор малой емкости; Д - чувствительный пороговый элемент; КП - контролируемый предмет, обладающий электропроводностью; Со - его электрическая емкость; Ск - электрическая емкость человека, касающегося КП. Zвx много меньше, чем емкостное сопротивление конденсатора Со. Поэтому ток I, возникающий в дежурном режиме (без Сц), приближенно равен l=314 - Ur Cp Co/(Cp+Co), а напряжение на входе чувствительного элемента: Uвх=IoZвх, где Zвx - его входное сопротивление, a Ur - напряжение генератора. Напряжение Uвх должно быть ниже порога срабатывания чувствительного элемента. Подключение к КП постороннего предмета приведет к увеличению емкости до Со'=Со+Ск и, соответственно, тока в цепи до I'=314-Ur-Cp Co /(Cp+Co'). Напряжение на входе при этом UВХ=I Zвx. Это напряжение должно быть выше порога, и тогда прикосновение к КП вызовет сигнал тревоги. На рис. 2 показана принципиальная схема устройства. Генератором переменного напряжения с разделительным конденсатором на выходе служит емкостный делитель С9С10, подключенный к электрической сети. Входное сопротивление порогового элемента Zвx=40 кОм (оно имеет комплексный характер). Фильтр низких частот R1C1R2C2 ослабляет возможные высокочастотные и импульсные помехи.
Операционный усилитель DA1 и транзистор VT1 составляют экономичный компаратор, сигнал с которого поступает на счетный вход 14-разрядного счетчика DD2. На микросхеме DD1 собран генератор, формирующий короткие импульсы. Они поступают на вход R счетчика и периодически возвращают его в исходное состояние. Период следования этих импульсов Tr=2 R12 C6 в изготовленном образце составил 7 с. Цепь R14C8 введена для обнуления счетчика DD2 при включении питания. Транзистор VT2, работающий в режиме электронного ключа, включает пьезосирену НА1 при появлении высокого уровня на выходе счетчика. Но это произойдет лишь в том случае, если в интервале между импульсами сброса на вход С поступит не менее 256 импульсов с частотой сети переменного тока. То есть, если прикосновение к КП будет длиться не менее Tc=Nc/F=256/50=5.12 с, где F=50 Гц - частота переменного тока в сети. Отсюда максимальная продолжительность сигнала тревоги Tmax=Tr-Tc=1,9 с. В действительности его продолжительность будет зависеть от момента прикосновения к КП, она может быть любой в пределах О..Tmax. Если прикосновение к КП сохраняется, тревожный сигнал будет периодически повторяться. Резистор R4 - СПЗ-38а или СПЗ-196, остальные - МЛТ 0.125. Конденсаторы С9 и С10 (их монтируют в сетевой вилке или розетке) - К5-15-Н70 (рабочее напряжение 1,6 кВ), К73-9 (630 В) или КСО-2 (500 В). Конденсаторы СЗ и С5 - К50-35, К50-40 и т. п., остальные - КМ-6, К10-176 и др. Транзистор VT2 - кремниевый составной структуры n-p-n с коэффициентом передачи тока не менее 400 и допустимым током коллектора не менее 200 мА. В качестве DD2 может быть использована микросхема КР1561ИЕ20. Пьезосирена НА1 - ACT-10. В собранном устройстве нужно проверить напряжение на выходе DA1 (вывод 6) в дежурном режиме. Если оно превышает 1 В (минимальное напряжение на выходе операционного усилителя обычно не нормируется), следует установить резистор R8 меньшего сопротивления - в этом режиме транзистор VT1 должен быть надежно закрыт. Порог чувствительности DA1 U=UпитR4/(R3+R5) устанавливают подстроечным резистором R4. Устройство начнет реагировать на входной сигнал лишь в том случае, если его амплитуда превысит этот порог. В охранной системе ту или иную задержку включения тревожного сигнала делают почти всегда. Это один из приемов, которыми пользуются, пытаясь передать автоматам алгоритмически непростую функцию - выделение из множества возможных событий лишь потенциально опасных, угрожающих. Принятая здесь задержка не сработает на домашних, привычно быстро (менее чем за Тс) отпирающих дверь своей квартиры, но отреагирует на вора, слишком долго (более 2Тс) подбирающего отмычку. Временные характеристики устройства (задержку включения тревожной сигнализации Тс и максимальную длительность звучания Тмах) можно изменить, если установить частотозадающие элементы с другими номиналами и снимать выходной сигнал с другого выхода счетчика DD2. Так, при Тг=7 с и Nc=128 (для этого резистор R10 подключают к выводу 13 DD2) имеем: Тс=2,56 с, Ттах=4,4 с. При Т,=4,8 с (для этого конденсатор С6 должен быть 0,68 мкФ) и Nc=128 имеем: Тс=2,56 с, Ттах=2,2 с. Если столь значительная задержка не нужна и на прикосновение к КП следует реагировать немедленно, достаточно подключить резистор R10 к выходу 23 (вывод 7) счетчика DD2. Сигнал тревоги прозвучит в таком случае через 0,16 с. Поскольку в качестве генератора переменного напряжения, необходимого для нормальной работы датчика, взята электросеть, удобно воспользоваться ею и для питания датчика. Нужно лишь подобрать подходящий по напряжению и току нагрузки сетевой блок питания (адаптер) от какого-либо радиоприемника или электронной игрушки. Конденсаторы С9 и С 10 в этом случае могут и не потребоваться: опыт показывает, что вполне достаточной оказывается емкостная связь с электросетью, возникающая в самом блоке питания. Uпит, В Iдеж, мА Iтр, мА 4,5 0,06 55 5 0,08 70 6 0,2 80 7 0,34 120 8 0,48 140 9 0,72 160 Поможет выбрать источник питания таблица, где Uпит - напряжение источника питания Iдеж - ток, потребляемый устройством в дежурном режиме, Iтp - в режиме тревожной сигнализации. Заметим лишь, что с увеличением Uпит растет энергопотребление в дежурном режиме, а пьезосирена ACT-10 звучит достаточно громко и при Uпит=4,5 В. Описанное устройство является, по существу, самостоятельной охранной системой. Его можно использовать и в качестве составной части более сложного устройства, снимая сигнал с выходов счетчика DD2. Примечание. Элементы R7, R8, R9 и VT1 можно не устанавливать, если напряжение питания более 8 В, при этом выход DA 1 следует соединить со входом С DD2 непосредственно. Не обязательны и элементы DD1.3, DD1.4, R14, С8 -дифференцирующую цепочку C7R13 можно подключить между выходом 3 элемента DD1.2 и входом R DD2. При этом верхний по схеме вывод R 13 должен быть подключен к общему проводу. Ю. ВИНОГРАДОВ, г. Москва
|
В предлагаемой статье описано устройство, реагирующее на
прикосновение к какому-либо предмету - к дверному замку, сейфу и т. п. Оно
может быть использовано в охранной системе.