Что-то не так?
Пожалуйста, отключите Adblock.
Портал QRZ.RU существует только за счет рекламы, поэтому мы были бы Вам благодарны если Вы внесете сайт в список исключений. Мы стараемся размещать только релевантную рекламу, которая будет интересна не только рекламодателям, но и нашим читателям. Отключив Adblock, вы поможете не только нам, но и себе. Спасибо.
Как добавить наш сайт в исключения AdBlockРеклама
Детектор прикосновения
|
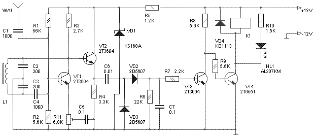
Подобные устройства обычно срабатывают тогда, когда человек или другой объект соприкасается в охраняемой зоне с чувствительной антенной или приближается к ней. На рисунке приведена схема такого устройства. Оно работает по принципу изменения емкостной нагрузки, вносимой через антенну в высокочастотный генератор, работающий на границе срыва возбуждения. Антенна является частью колебательного контура этого генератора. В результате при увеличении емкости между антенной и общим проводом в колебательный контур вносятся дополнительные потери, его добротность ухудшается и происходит срыв генерации. Это и используется для включения сигнализации (звуковой, световой и иного рода) через исполнительное реле.
Транзистор VT1 с подключенными к нему элементами и колебательным контуром L1C2C3 образуют генератор по схеме емкостной трехточки. Генератор устанавливают на порог возбуждения переменным резистором R11. Антенна подключена к базе транзистора VT1 через конденсатор С1. Генератор работает с частотой около 300 кГц и имеет малое выходное сопротивление благодаря использованию эмиттерного повторителя на транзисторе VT2. Напряжение питания каскадов на транзисторах VT1 и VT2 стабилизировано элементами R5.VD1. Сигнал с выхода эмиттерного повторителя выпрямляется выпрямителем VD2VD3R6C7 и подается на базу транзистора VT3 через резистор R7. На транзисторах VT3 и VT4 выполнен усилитель постоянного тока. Нагрузкой второго каскада служит исполни- тельное реле К1. В режиме генерации транзистор VT3 открыт, напряжение на его коллекторе близко к нулю. В этом состоянии транзистор VT4 закрыт и реле К1 не срабатывает. При прикосновении к антенне генерация срывается и на выходе выпрямителя напряжение падает до нуля. Транзистор VT3 закрывается, а к базе VT4 через резистор R9 подается положительное напряжение с коллектора VT3. Транзистор VT4 переходит в режим насыщения, и реле К1 срабатывает. Одновременно загорается светодиод HU, сигнализируя о срабатывании устройства. Предложенный вариант устройства не имеет системы дежурного режима оповещения после первого срабатывания, а возвращается в исходное состояние после устранения влияния на антенну. Чтобы не пропустить момента срабатывания системы, достаточно между коллектором и эмиттером транзистора VT4 включить одну из групп с нормально разомкнутыми контактами того же реле К1. При срабатывании эта группа контактов удерживает реле включенным до принудительного отключения устройства оператором. Регулировку устройства производят при подключенной антенне, в качестве которой может быть использован обычный провод, подсоединенный одним концом к конденсатору С1. Второй остается свободным или его подключают к какой-либо металлической детали охраняемого объекта (дверь, ворота и др.). Вначале, прикоснувшись к антенне, перемещают движок переменного резистора от нижнего (по схеме) вывода и добиваются возбуждения генератора — индикатором служит срабатывание реле К1 и загорание светодиода. Затем движок возвращают обратно до момента отключения реле. Далее можно поэкспериментировать с антенной, ее расположением и найти такое положение движка переменного резистора, при котором чувствительность устройства максимальна — при прикосновении к антенне или приближении к ней устройство срабатывает, а при удалении — возвратится в исходное состояние. Экземпляр устройства с антенной в виде металлической пластины размерами 200х120 мм и толщиной 0,2 мм срабатывал при приближении к пластине руки на расстояние 30...50 мм.
|