Что-то не так?
Пожалуйста, отключите Adblock.
Портал QRZ.RU существует только за счет рекламы, поэтому мы были бы Вам благодарны если Вы внесете сайт в список исключений. Мы стараемся размещать только релевантную рекламу, которая будет интересна не только рекламодателям, но и нашим читателям. Отключив Adblock, вы поможете не только нам, но и себе. Спасибо.
Как добавить наш сайт в исключения AdBlockРеклама
РАДИОСТОРОЖ
|
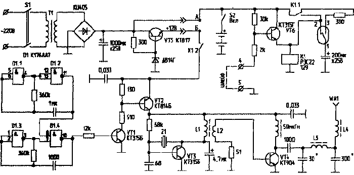
Описываемая конструкция представляет собой охранное устройство, которое вырабатывает принимаемый по радиоканалу сигнал тревоги при пожаре, при проникновении в охраняемое помещение и т.д. В качестве приемного устройства можно использовать переносные радиостанции типа "Мещера", "Урал", а также автомобильные радиостанции СВ-диапаэона. Дальность, в зависимости от применяемых антенн, может достигать 3...5 км.
На рисунке представлена схема устройства. На микросхеме D1 собраны два генератора. Генератор на D1.1, D1.2 настроен на частоту 1 Гц и управляет работой второго генератора на D1.3, D1.4 с частотой 1 кГц. Прямоугольные импульсы через УПТ на VT1 и ключевой каскад VT2 управляют работой передатчика. Задающий генератор передатчика собран на транзисторе VT3 с кварцевой стабилизацией частоты. Кварц подбирается в зависимости от частоты приемной радиостанции. Например радиостанция "Урал" имеет канал 27,150 МГц. Для работы на 3-й гармонике нужен кварц на 9,05 МГц Усилитель мощности выполнен на высокочастотном транзисторе VT4 (КТ904). Связь с задающим генератором - индуктивная, через L1, L2. Согласование усилителя с антенной - через П-контур. В качестве антенны можно использовать многожильный провод длиной 1...1,5 м или телескопическую антенну от радиоприемника Питается устройство от стабилизатора с напряжением 10 ..12 В, ток - до 1 А. В качестве датчика можно использовать кнопочные переключатели, герконы и просто контактные пластины, закрепляемые на дверях и окнах. Охранный шлейф представляет собой провод ПЭВ-2 диаметром 0,3.. 0,5 мм, натягиваемый по периметру охраняемого помещения. В дежурном режиме точка 4 через шлейф соединяется с общим проводом (точка 5). Транзистор VT6 заперт. Реле К1 обесточено. При обрыве шлейфа транзистор открывается, и реле срабатывает, становясь на самоблокировку и подавая питание 12 В на блок сигнализации через контакты К1.2. Передатчик начинает излучать импульсы с частотой 27,15 МГц, модулированные частотой 1 кГц. При установке объекта на охрану, например с использованием геркона, внутри помещения, салона автомобиля, включается питание кнопкой S2 "Вкл.". Когда закрывается дверь, магнитом, установленным на двери, замыкаются контакты 1-3 геркона. При этом конденсатор заряжается через резистор до напряжения источника питания В случае несанкционированного открывания двери, магнит уходит от геркона, и замыкаются контакты 1-2. Конденсатор разряжается на обмотку реле К1, реле срабатывает, становясь на самоблокировку через контакты К1.1, и контактами К1.2 подает питание на передатчик. Детали. При разработке схемы преследовалась цель применения недефицитных деталей. В случае установки радиосторожа в автомобиле, можно использовать реле К1 типа РЭС-22, паспорт 129, а также любое реле с напряжением срабатывания 10 12 В. Между точками А и Б ставится перемычка При этом сетевой блок не нужен В сетевом варианте — реле РЭС-22, паспорт 163. Для D1 возможна замена — К176ЛЕ5, К561ЛА7; VT4 — КТ610, КТ911, КТ913, КТ606 Геркон — типа КЭМ-3. Сетевой трансформатор — любой, с выходным напряжением 12...24 В. Данные катушек индуктивности для диапазона 27 МГц:
Каркасы катушек — от узлов УПЧИ телевизоров диаметром 7,5 мм. Резисторы — МЛТ-0,125. Керамические конденсаторы — КМ5, электролитические конденсаторы — К50-6. Налаживание передатчиков описано в литературе и здесь не приводится. Данная конструкция прошла испытания и уже несколько лет безотказно работает. В.ПАНОВ |