Что-то не так?
Пожалуйста, отключите Adblock.
Портал QRZ.RU существует только за счет рекламы, поэтому мы были бы Вам благодарны если Вы внесете сайт в список исключений. Мы стараемся размещать только релевантную рекламу, которая будет интересна не только рекламодателям, но и нашим читателям. Отключив Adblock, вы поможете не только нам, но и себе. Спасибо.
Как добавить наш сайт в исключения AdBlockРеклама
Электрошоковое средство самозащиты
|
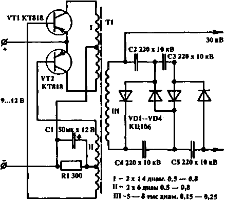
Хочу предложить вашему вниманию электрошоковое средство самозащиты. Изделие весьма эффективно, в том числе и в психологическом плане. Основу прибора составляет преобразователь постоянного напряжения (рис.1). На выходе прибора я применил умножитель на диодах КЦ-106 и конденсаторах 220 пф х 10 кв. Питанием служат 10 аккумуляторов Д-0,55. С меньшими - результат чуть хуже. Можно применять и батареи "Крона" или "Корунд". Важно иметь 9- 12 вольт. Аккумуляторы удобны только тем, что их можно заряжать. Очень важным элементом является трансформатор, который я изготовил из ферритового сердечника (ферритовый стержень от радиоприемника диаметром 8 мм), но эффективнее работал трансформатор из феррита от ТВС - из "П"-образного я изготовил брусок. Правила намотки высоковольтной обмотки взял из журнала "Радио" за 1992 год ("Электрическая спичка") - через каждую тысячу витков прокладывал изоляцию. Для межвитковой изоляции применил ленту ФУМ (фтороплат). На мой взгляд, другие материалы менее надежны. Экспериментируя, я пробовал изоленту, слюду, применял провод ПЭЛ-ШО. Трансформатор служил недолго - обмотки "прошивало". Корпус изготовил из пластмассовой коробки подходящих размеров - пластмассовая упаковка от электропаяльника. Размеры оригинала: 190 х 50 х 40 мм (см. фото). В корпусе сделал перегородки из пластмассы между трансформатором и умножителем, а также между электродами со стороны пайки - меры предосторожности во избежание прохождения искры внутри схемы (корпуса),что также предохраняет трансформатор. С наружной части под электродами расположил небольшие "усики" из латуни для уменьшения расстояния между электродами - разряд образуется между ними. В моей конструкции расстояние между электродами - 30 мм, а длина короны - 20 мм. Искра образуется и без "усов" - между электродами, но есть опасность пробоя трансформатора, образования ее внутри корпуса. Идею "усов" я подсмотрел на "фирменных" моделях. Во избежание самовключения при ношении целесообразнее применять выключатель движкового типа. Хочу предупредить радиолюбителей о необходимости осторожного обращения с изделием как в период конструирования и наладки, так и с готовым аппаратом. Помните, что он направлен против хулигана, преступника, но, в то же время, против человека. Превышение пределов необходимой обороны наказывается по закону.
A. ВОРОБЬЕВ Доработка устройства Хочу предложить технологию намотки высоковольтного трансформатора для схемы электрошока из статьи А. Воробьева. Каркас сделан из фломастера длиной 50 мм, в который точно входит ферритовый сердечник диаметром 8 мм. Щечки размером 40 х 40 мм вырезаны из обычной пластмассы и склеены дихлорэтаном. Для изоляции вместо дефицитного фторопласта использована межэлектродная изоляция от конденсатора из лампы дневного света 4 мкФ х 300 В толщиной 0,035 мм, которую я заранее нарезал точно по ширине каркаса. При питании от "Кроны" высоковольтная обмотка содержит 10 000 витков провода ПЭВ-2 диаметром 0,15 мм. После намотки каждых трех слоев я промазывал обмотку широкой кистью эпоксиднои смолой, слегка разведенной ацетоном, чтобы смола была не очень вязкой, и в 2 слоя прокладывал изоляцию. Далее, не дожидаясь отвердения, продолжал намотку. Между высоковольтной и остальными обмотками расположена изоляция - 6 слоев с эпоксидкой. Готовый трансформатор обмотан одним слоем стеклоткани и залит смолой. Выводы высоковольтной обмотки нужно вывести через отверстия в щечках у начала и конца обмотки. При работе в течении 10 минут с максимально разведенными контактами трансформатор не пробивало. Транзисторы КТ818 я заменил на КТ816 с любой буквой и небольшими пластинчатыми радиаторами, что уменьшило вес и размер аппарата. Диоды КЦ106 - желательно с буквами В, Г. Размер корпуса при питании от "Кроны" без учета "усов" -135 х 58 х 36 мм. Вес - около 300 грамм.
А. АНЦИФЕРОВ |