Что-то не так?
Пожалуйста, отключите Adblock.
Портал QRZ.RU существует только за счет рекламы, поэтому мы были бы Вам благодарны если Вы внесете сайт в список исключений. Мы стараемся размещать только релевантную рекламу, которая будет интересна не только рекламодателям, но и нашим читателям. Отключив Adblock, вы поможете не только нам, но и себе. Спасибо.
Как добавить наш сайт в исключения AdBlockРеклама
Отпугиватель грызунов
|
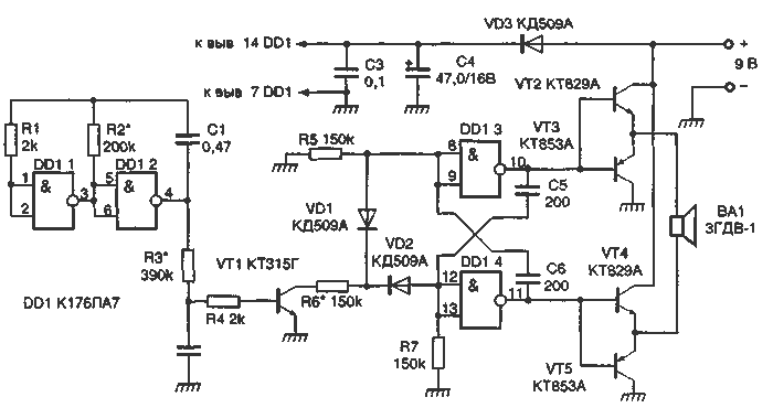
Неприятности может доставить вам не только вода, но и живые существа, а именно мыши или крысы. Эти вредные животные прекрасно питаются оплеткой и изоляцией проводов, а зубы их настолько остры и крепки, что могут разрушить даже металл. Именно для защиты вашего дома и его содержимого от этих маленьких «монстров» и предназначен описываемый ниже прибор. Постоянно звучащий тон, хотя и надоедлив, но вполне терпим. Иное дело, если тон переменный, например звук двух- или трехтональной сирены либо сирены с периодически изменяющейся часготой Воздействие таких источников звука на животных, не юворя уже о человеке, неизмеримо сильнее Эффективность возрастает, если частота модуляции звуковых колебаний совпадает с частотой некоторых жизненно важных биоритмов Подобные сирены способны вызвать даже у диких животных чувство тревоги, испуга и страха Ультразвуковые излучатели отпугивающих устройств тоже должны воспроизводить колебания не постоянной, а каким-то образом промодулированной частоты. Поскольку на человека сильнее воздействует звук переменной частоты, видимо, на животных более эффективно будет влиять именно частотная модуляция ультразвука Предлагаемое устройство представляет собой ультразвуковой генератор, частота колебаний которого промодулировапа инфразвуковыми колебаниями частотой 6-9 Гц. Генератор инфразвуковой частоты образуют элементы DD1.1, DD1.2, резисторы Rl, R2 и конденсатор Cl Цепочка из резисторов R3, R4, R6, конденсатора С2, диодов VD1, VD2 и транзистора VT1 предназначена для периодического «увода» частоты ультразвукового генератора ~ симметричного мультивибратора, собранного на элементах DD1.3, DD1.4, резисторах R5, R7 и конденсаторах С5, Сб. Его частота периодически, с частотой 6...9 Гц, изменяется от 25 до 50 кГц.
Транзисторы VT2—VT5, каждый из которых включен по схеме эмиттер-ного повторителя, образуют двухтактный мостовой усилитель, нагрузкой которого служит динамическая головка ВА1 — она излучает ультразвук с частотной модуляцией. Диод VD3 и конденсаторы СЗ, С4 — это фильтр в цепи питания микросхемы DD1. Диод VD3, кроме того, предохраняет микросхему от выхода из строя в случае ошибочной полярности включения источника питания всего устройства. Принцип работы ультразвуковой сирены следующий. Если, допустим, эмит-терный переход транзистора VT1 замкнуть проволочной перемычкой, он будет постоянно закрыт, поэтому диоды VD1 и VD2 тоже будут закрыты и ультразвуковой генератор станет работать с постоянной частотой около 25 кГц. Поскольку номиналы резисторов R5, R7 и конденсаторов С5, С6, входящих в мультивибратор, равны между собой, этот генератор формирует строго симметричные прямоугольные импульсы, обеспечивающие головке ВА1 работу без «перекоса». Это — низшая частота работы устройства. Если теперь верхний (по схеме) вывод резистора R3 переключить на плюсовой проводник источника питания, а перемычку с эмиттер ного перехода транзистора VT1 удалить, то транзистор постоянно будет в открытом состоянии. В этом случае диоды VD1 и VD2 станут поочередно открываться с частотой 50 кГц — удвоенной частотой ультразвукового генератора, являющейся высшей частотой устройства. В целом же устройство работает следующим образом. Когда сигнал низкого уровня на выходе элемента DD1.2 скачком сменяется высоким, примерно в течение 30 мс частота ультразвукового генератора изменяется (за счет плавного открывания транзистора VT1) с 25 до 50 кГц, после чего в течение 35 мс остается равной 50 кГц. Затем, когда сигнал высокого уровня на том же выходе элемента DD1.2 снова сменяется низким, генератор в течение 30 мс уменьшает свою частоту (из-за плавного закрывания транзистора VT1) с 50 до 25 кГц, после чего в течение 35 мс формирует импульсную последовательность низшей частоты. Далее работа устройства циклически повторяется. Частоту инфразвукового генератора можно изменять подбором сопротивления резистора R2, время нарастания и спада частоты ультразвукового генератора — резистора R3, а значение высшей частоты устройства — резистора R6. При необходимости изменения низшей частоты (обычно в сторону ее уменьшения вплоть до 20 кГц) одновременно подбирают резисторы R5 и R7, соблюдая при этом равенство их номиналов. Резисторы устройства могут быть МЛТ-0,125 или МЛТ-0,25. Конденсаторы С1 -СЗ, С5 и С6 - любые керамические, а С4 - любой оксидный; диоды VD1 — VD3 — кремниевые импульсные или высокочастотные. Транзистор КТ315Г можно заменить другим из этой же серии. Составные транзисторы VT2 и VT4 могут быть любыми из серий КТ829, КТ972, a VT3 и VT5 - серий КТ853, КТ973. Если таких транзисторов нет, их можно составить из следующих пар- КТ3102А и КТ817Г (VT2, VT4), КТ3107А и КТ816Г (VT3, VT5). Микросхему К176ЛА7 (DD1) можно заменить на К561ЛА7, 564ЛА7, К176ЛЕ5, К561ЛЕ5, 564ЛЕ5. Динамическая головка ВА1 — высокочастотная малогабаритная ЗГДВ-1. С головкой 6ГДВ-4 мощность ультразвуковых колебаний возрастет. Можно включить две головки, например ЗГДВ-1 или 2ГД- 36, соединив параллельно (соблюдая полярность) звуковые катушки, но их общее сопротивление не должно быть меньше 4 Ом. При напряжении источника питания 9 В и восьмиомной нагрузке ток, потребляемый устройством, не превышает 0,5 А, а с четырехомной нагрузкой — 1 А. Питать устройство рекомендуется от источника стабилизированного напряжения соответствующей мощности. Чтобы затруднить грызунам адаптацию к отпугивающему сигналу, целесообразно, видимо, для модуляции ультразвуковых колебаний использовать более сложный генератор инфразвуковой частоты, например генератор псевдослучайной последовательности импульсов.
Схема практической конструкции такого генератора приведена на рисунке. В нем два дополнительных инфразвуковых генератора — на элементах DD2.1, DD2.2 и DD2.3, DD2.4, которые по отдельности способны формировать прямоугольные импульсы частотой около 1,9 и 3,6 Гц соответственно. Частоты всех трех генераторов выбирают так, чтобы они не были кратны одна другой. Тогда вместо методической частотной модуляции ультразвука удастся получить целые "трели", напоминающие (разумеется, в звуковом диапазоне) не только птичье пенье, но и мышиный и крысиный писк в стрессовой ситуации. Устройство с таким генератором колебаний инфразвуковой частоты наиболее точно имитирует тревожный писк грызунов, не воспринимаемый ухом человека, но прекрасно различаемый грызунами.
|