LAB599.RU — интернет-магазин средств связи
EN FR DE CN JP

Устройство для отпугивания грызунов




Устройство для отпугивания грызунов

  Устройство для отпугивания грызунов (в дальнейшем прибор) предназначено для воздействия на животных отряда грызунов методом излучения колебаний ультразвуковой частоты в псевдохаотической последовательности ,воздействующим на систему пространственной ориентации и систему общения данного вида животных. Прибор предназначен для защиты нежилых помещений типа складов, средств коммуникаций и связи, а также жилых помещений при отсутствии в них людей и домашних животных. Рекомендуется к применению в условиях, требующих отсутствия ядохимикатов или других методов химического воздействия на грызунов.

Краткие технические характеристики: Площадь воздействия до 100 м2 Характер воздействия псевдохаотическая последовательность импульсов Частота ультразвукового сканирования 17 000 -30 000 Гц Частота световой индикации псевдохаотическая 0,5 - 6 Гц Напряжение питания 220 В, 50 Гц Температура окружающей среды 0 ... +40o С Потребляемая мощность не более 25 Вт Указания по использованию прибора: Убедиться что в обрабатываемом помещении отсутствуют люди и домашние животные. Удостовериться в надЈжности электропроводки, подведЈнной к устройству. Включить прибор. Покинуть помещение. При входе в помещение произвести выключение прибора.

  Прибор должен размещаться в сухом тЈплом помещении. Высота подвеса на вертикальной несущей конструкции не ниже 1,5 метров от пола. При размещении прибора необходимо учитывать, что на пути распространения колебаний не должны располагаться крупные или массивные препятствия типа стен и переборок, а также крупногабаритных ящиков и т.п. Если таковые имеются, то необходимо чтобы прибор располагался так, чтобы колебания имели возможность проходить сверху.

  Следует отметить, что прибор функционирует на один ,конкретно взятый объЈм, т.е. в за стеной в соседней комнате видимое воздействие на грызунов не гарантируется. В обрабатываемом помещении не должно быть никаких агрессивных воздействий окружающей среды на прибор, типа паров кислот, щелочей и всевозможных растворителей. Эксплуатация прибора должна производиться в помещениях где отсутствуют приборы охранной сигнализации ,основанные на принципе приЈма звуковых и ультразвуковых колебаний, во избежание ложных сработок таковых. При монтаже приборов в подвальных помещениях необходимо соблюдать правила электробезопасности для работы в помещениях с повышенной влажностью. Прибор должен быть прочно и надежно закреплЈн на несущей поверхности.

  Необходимо отметить, что в процессе эксплуатации данного устройства замечено, что грызуны всех видов полностью покидают обрабатываемое помещение в течении 3-4 суток. Прекращение обработки помещения со временем приводит к их возвращению. Так же следует отметить, что прибор не вызывает адаптацию животных к новым условиям изменения жизненной среды и привыкания к обработке как к некоторым видам ядохимикатов.

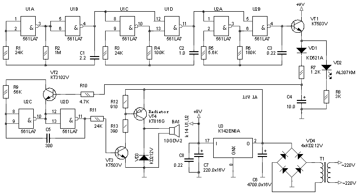
  В первом варианте устройство состоит из 4 последовательно управлямых генератора и ключевой каскад в качестве усилителя. Следует отметить, что подводимое к ключевому каскаду напряжение не должно превышать 11 вольт, при дальнейшем его увеличении происходит пробой катушки динамика. Трудностей при настройке не вызывает так как рассчитано на серийное изготовление.

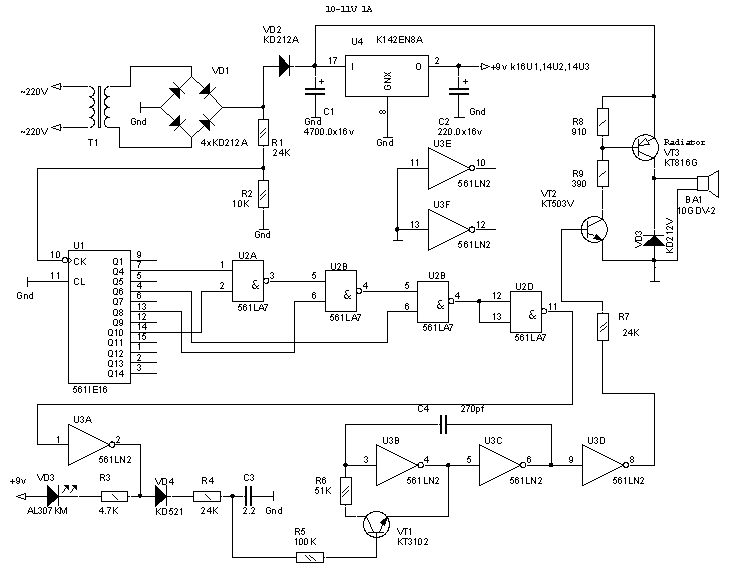
  Во втором варианте улучшена псевдохаотичность последовательности. Затрачено меньшее количество элементов при общей увеличении надЈжности. Конечно, применение в качестве излучателя динамической головки - далеко не самое лучшее решение и в плане экономичности, но самое главное в плане надЈжности. Если Вам посчастливится раздобыть пьезоэлектрический излучатель с частотой резонанса около 25 кГц, то будет необходимо увеличить напряжение питания выходного каскада примерно до 40 вольт (ток потребления устройства уменьшится несоизмеримо, не говоря о массе) и изменить его принципиальную схему по нижеприведЈнному рисунку:

  Если такие мощности ни к чему, то возможно применение двух оставшихся элементов 561ЛН2 в виде, представленном на рисунке ниже. Соответственно размах амплитуды на выходе будет около 24 вольт.

www.lavr30.narod.ru
Источник: shems.h1.ru

Партнеры