Что-то не так?
Пожалуйста, отключите Adblock.
Портал QRZ.RU существует только за счет рекламы, поэтому мы были бы Вам благодарны если Вы внесете сайт в список исключений. Мы стараемся размещать только релевантную рекламу, которая будет интересна не только рекламодателям, но и нашим читателям. Отключив Adblock, вы поможете не только нам, но и себе. Спасибо.
Как добавить наш сайт в исключения AdBlockРеклама
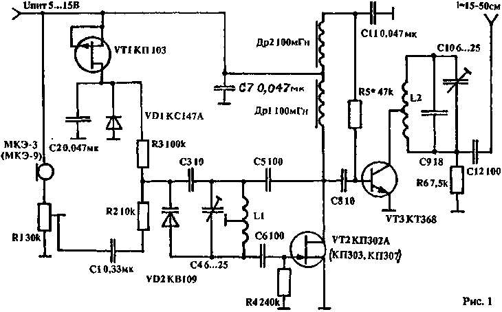
Радиомикрофон 80-110 MГц
|
Этот передатчик при весьма малых размерах позволяет передавать информацию па расстояние 300-400 метров. Прием можно вести на обычный радиоприемник с УКВ-диапазо-ном. Для передатчика подойдет любой источник питания в пределах 5— 15В. Индуктивность дросселей Др1 и Др2 может колебаться от 10 до 150 мГн. Катушки L1 и L2 наматываются на пластмассовых каркасах диаметром 5 мм и настраиваются сердечниками 100 ВЧ (можно и 50 ВЧ). Количество витков 3,5 с отводом от середины, шаг намотки 0,5 - 1 мм, провод ПЭЛ 0,5. Правильно собранный передатчик начинает работать сразу. Настраивают его следующим образом. Устанавливают в радиоприемнике частоту, свободную от радиовещательных станций, относят от него передатчик на расстояние 15м и подстройкой С4 и L1 добиваются надежного захвата приемником сигнала передатчика. Затем настраивают выходной контур. Постепенно увеличивая расстояние между приемником и передатчиком, подстраивая С 10 и L2, добиваются устойчивой связи. Корпус можно изготовить из одностороннего стеклотекстолита, пропаяв изнутри швы стенок. В качестве антенны применим отрезок 75-омного кабеля без оплетки длиной 25 см.
А. ЕВГРАФОВ |