Что-то не так?
Пожалуйста, отключите Adblock.
Портал QRZ.RU существует только за счет рекламы, поэтому мы были бы Вам благодарны если Вы внесете сайт в список исключений. Мы стараемся размещать только релевантную рекламу, которая будет интересна не только рекламодателям, но и нашим читателям. Отключив Adblock, вы поможете не только нам, но и себе. Спасибо.
Как добавить наш сайт в исключения AdBlockРеклама
Генератор помех телевидению
|
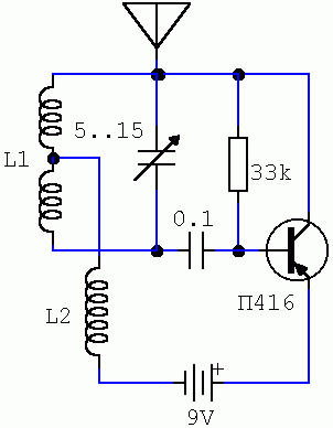
Может кто-то скажет: "Зачем?". Однако, размещая эту статью, я думал о человеке из форума, которому ночью мешали буйные соседи. Итак. L1 и L2 наматываются на карандаш медным проводом диаметром 1-2 мм. Транзистор П416 лучше выбрать с большей буквой. Настройка на необходимый канал осуществляется подстройкой С2 и подбором количества витков L1 и L2. Может кто-то скажет: "Зачем?". Однако, размещая эту статью, я думал о человеке из форума, которому ночью мешали буйные соседи. Итак. L1 и L2 наматываются на карандаш медным проводом диаметром 1-2 мм. Транзистор П416 лучше выбрать с большей буквой. Настройка на необходимый канал осуществляется подстройкой С2 и подбором количества витков L1 и L2.
Схема предназначена для целенаправленного глушения какого-либо одного телеканала. При указанных параметрах схемы вращением подстроечника можно настроить на ОРТ, РТР, НТВ. Глушит любой телевизор на расстоянии до 10 метров. Если у соседа антенна типа "решетка" (или другая какая-нибудь активная антенна собственной установки), то, чтобы вывести ее из строя, достаточно спустить глушак на ниточке с верхнего этажа (крыши дома или своего балкона) так, чтобы он оказался на одном уровне с антенной. Можно подключить центральной антенне - соседям мало не покажется. Транзистор можно заменить на КТ904, тогда мощность и потребление токасущественно возрастет. Номиналы деталей некритичны (в разумных пределах). Катушка индуктивности L1 содержит 10 витков, провод диаметром 1 мм на каркасе диаметром 10 мм (отвод от середины). Дроссель L2 наматывается на резистор МЛТ 0,5 номиналом 100 Ом, провод 0,1 мм и содержит 100 витков. Дроссель можно взять готовый на 40-60 мкГн. При сборке следует учесть, что контурная катушка L1 не должна быть на одной оси с дросселем L2 и должна располагаться на расстоянии 2 см и более от нее. Антенна - кусок провода длиной 20-40 см. Настраивать лучше диэлектрической отверткой. lamazoid (at) land.ru
|
Генератор помех телевидению
