LAB599.RU — интернет-магазин средств связи
EN FR DE CN JP

Приемо-передающая часть




Приемо-передающая часть

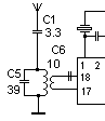
Приемник
 Приемник

Чувствительность 2-3мкВ
Напряжение питания 4.5-9В
Потребляемый ток 5-7мА
Модуляция - частотная
Девиация частоты 3кГц

  Катушки L1 L2 20 витков ПЭВ 0.2 на каркасе диаметром 4мм , катушка связи L3 6 витков контур ПЧ готовый на 455 или 465 КГц в зависимости от выбранной ПЧ.

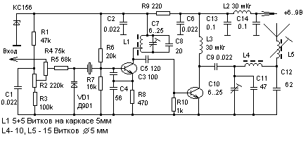
Передатчик
 Передатчик

Выходная мощность 0.6Вт
Напряжение питания 6-9В
Модуляция - частотная
Девиация частоты 3кГц

  Дальность связи для такой системмы составляет 1.5-2км . Если-же такая дальность не требуется можно в эмиттерную цепь транзистора VT2 передатчика включить резистор сопротивлением 200 Ом при этом мошность передатчика упадет до 100мВт, а дальность связи уменьшится до 250-300м.

  Можно также упростить и приемник, убрав УВЧ на транзисторе V1. Чувствительность приемника при этом будет 10мкВ а дальность связи составит 40-60м c передатчиком 100мВт и 200-300м с передатчиком 0,6Вт.

 Можно упростить приемник
Источник: shems.h1.ru

Партнеры