LAB599.RU — интернет-магазин средств связи
EN FR DE CN JP

Усилитель мощности на КП904




Усилитель мощности на КП904

 Усилитель мощности

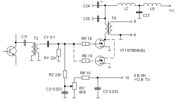
 Выходной фильтр   При повторении усилителя мощности UY5DJ (1) выяснилось, что наиболее критичный узел, снижающий надежность всего усилителя, - выходной каскад. После экспериментов на различных типах биполярных транзисторов пришлось перейти к полевым. За основу был взят выходной каскад широкополосного усилителя UT5TA (2). Схема показана на рис.1. новые детали выделены утолщенными линиями. Небольшое количество деталей позволило смонтировать каскад на печатной плате и радиаторе от UY5DJ на месте деталей и транзисторов усилителя UY5DJ. Ток покоя транзисторов - 100... 200 мА. Усилитель получился очень устойчивым, не боится высокого КСВ. Значительно упростился блок питания - напряжение питания выходного каскада (30 - 50 вольт) не стабилизировалось. На выходе усилителя установлены ФНЧ (1) и универсальное согласующее устройство (3). Выходная мощность при напряжении питания 50 вольт: при одном транзисторе КП904А - 40 Вт, при двух - 70 Вт. Следует учесть, что отдельные экземпляры КП904 имеют начальный ток стока порядка сотен мА. В таком случае в режиме приема на точку 10 необходимо подавать небольшое отрицательное напряжение.

  Литература:
1. Скрыпник В. Усилитель мощности KB трансивера.- Радио, N12, 1988,с.20-23.
2. Андрющенко Б. Широкополосный усилитель мощности. - Радио, N12, 1984, с.18- 19.
3. Кобзев В. Универсальное согласующее устройство. - Радио, N 9,1975 , с.37.

Е. ИВАНОВ
(RA3PAO)
г. Тула

Источник: shems.h1.ru

Партнеры