Что-то не так?
Пожалуйста, отключите Adblock.
Портал QRZ.RU существует только за счет рекламы, поэтому мы были бы Вам благодарны если Вы внесете сайт в список исключений. Мы стараемся размещать только релевантную рекламу, которая будет интересна не только рекламодателям, но и нашим читателям. Отключив Adblock, вы поможете не только нам, но и себе. Спасибо.
Как добавить наш сайт в исключения AdBlockРеклама
Автоматический выключатель чайника
|
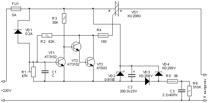
Другой стороной трубка вставлена в отверстие в крышке чайника таким образом, чтобы нагретый воздух и пар попадали в нее. В момент закипания воды возрастает их поток внутри трубки, что и фиксируется термочувствительным элементом. В качестве термочувствительного элемента использован германиевый диод VD1 (рис. 2) с его сильной зависимостью обратного тока от температуры нагрева. При холодном корпусе диода его обратный ток мал и триггер, собранный на транзисторах VT1 - VT3, находится в исходном состоянии, при котором транзистор VT1 закрыт, a VT2 и VT3 - открыты. Открытое состояние транзистора VT3 вызывает отпирание симистора VS1, в результате чего нагревательный элемент чайника подключается к сети. При закипании воды температура внутри трубки повышается, что приводит к увеличению обратного тока диода VD1, в результате транзистор VT1 открывается и триггер переходит в противоположное состояние - транзистор VT1 открыт, а VT2 и VT3 - закрыты. Это приводит к запиранию симистора VS1 и отключению чайника от сети. Для повторного включения необходимо выключить устройство на 5... 10 с и снова включить его. Конденсатор С1 подавляет возможные помехи в цепи датчика температуры, а также обеспечивает правильную установку триггера при включении питания.
Датчик выполнен из гибкой толстостенной трубки из изоляционного материала, она имеет длину 120...150 мм и внутренний диаметр б...8 мм. Одной стороной трубка вставлена в слегка увеличенное отверстие в крышке чайника, предназначенное для выхода пара. Диод VD1 с предварительно припаянными проводами для герметизации окунают в эпоксидную смолу и, после ее затвердевания, закрепляют внутри трубки на расстоянии 15...20 мм от ее противоположной стороны (например, приклеивают к стенке). Проводники, идущие от диода, желательно свить. Диаметр трубки должен обеспечивать свободный проход пара через трубку при установленном в нее диоде. Возможны и другие варианты установки датчика, однако необходимо убедиться в том, что он срабатывает только после полного закипания воды (контролируют по изменению обратного тока диода). Диод VD1 должен быть германиевым, например, из серии Д2 или Д9 с любым буквенным индексом. Допустимая мощность нагрузки определяется примененным симистором VS1 - для устройства по приводимой схеме в случае установки симистора на радиатор она составляет 1100 Вт. При необходимости можно применить более мощный симистор, при этом, вероятно, придется подобрать резистор R4 в соответствии с управляющим током симистора, а также заменить транзистор VT3 на более мощный. Резисторы и конденсаторы могут быть любого типа. Устройство собрано в небольшом корпусе из изоляционного материала. При его регулировании следует, плавно перемещая движок резистора R1 из крайнего нижнего (по схеме) положения, добиться срабатывания включения нагрузки. После этого движок резистора немного перемещают в обратном направлении. Целесообразно также проверить ток через стабилитрон VD2, который при открытом транзисторе VT3 должен быть 25...35 мА. Окончательно порог срабатывания регулируют по моменту выключения нагрузки при закипании воды. Уровень воды при эксплуатации должен обеспечивать перекрытие отверстий, соединяющих основной резервуар чайника с его носиком. Необходимо помнить, что все элементы устройства находятся под напряжением сети, поэтому элементы цепи датчика и устройства в целом должны иметь надежную изоляцию. Нужно также соблюдать технику безопасности при налаживании устройства. Подробнее... Радио №6, 1999 |
Современные электрические чайники автоматически отключаются от сети, когда в них закипает вода. Подобный сервис можно ввести и в обычный электрочайник, если дополнить его несложным устройством, о котором рассказывается в этой статье. В качестве датчика закипания воды используется несложное устройство (рис. 1), состоящее из гибкой трубки и термочувствительного элемента, помещенного внутри нее с одной стороны.