Что-то не так?
Пожалуйста, отключите Adblock.
Портал QRZ.RU существует только за счет рекламы, поэтому мы были бы Вам благодарны если Вы внесете сайт в список исключений. Мы стараемся размещать только релевантную рекламу, которая будет интересна не только рекламодателям, но и нашим читателям. Отключив Adblock, вы поможете не только нам, но и себе. Спасибо.
Как добавить наш сайт в исключения AdBlockРеклама
Терморегулятор для инкубатора
|
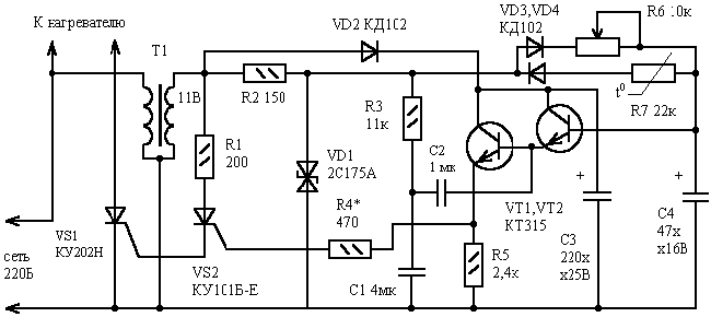
Этот терморегулятор имеет высокую стабильность поддержания температуры в диапазоне от 20 до 80 градусов. Точность регулирования температуры – 0,05 градусов [1]. Эту точность я не мог проверить бытовыми средствами, поэтому могу подтвердить только точность в 0,1 градус. Терморегулятор работал с контрольным ртутным термометром с градуировкой 0,1 градус. Надежность терморегулятора проверена его десятилетней работой в инкубаторе, сделанном из холодильника и в зимовнике для пчел (температура -4 градуса). Однако для лучшего понимания работы лучше описать ее с оригинальной схемой.
Терморегулятор работает по принципу фазоимпульсного регулирования. Задающим элементом является конденсатор С4. Стабилизированное стабилитроном VD1 переменное напряжение с вторичной обмотки трансформатора Т1 разнополярно выпрямляется диодами VD3, VD4 и попеременно поступает на конденсатор С4 через резисторы R6, R7. Положительной полуволной напряжения, поступившей через диод VD3, и резистор R6 конденсатор С4 заряжается до напряжения открывания транзистора VT2. Отрицательной полуволной напряжения, поступившей через диод VD4 и терморезистор R7, конденсатор С4 разряжается до напряжения запирания транзистора VT2. Время заряда конденсатора С4 свыше напряжения открывания транзистора VT2 и время его разряда до напряжения запирания транзистора VT2 определяют время открытия тиристора VS1. Управление тиристором VS1 осуществляется усилителем тока, выполненном на транзисторе VT1, включенном по схеме эмиттерного повторителя. Для привязки постоянного напряжения, поступающего с транзистора VT2, к фазе переменного существует фазовращающая цепь R3, C1. Переменное напряжение с фазовращателя через конденсатор С2 суммируется с постоянным на базе транзистора VT1. Таким образом, тиристор VS2 открывается только в положительные полупериоды напряжения. При нагревании терморезистора R7 его сопротивление уменьшается, ток разряда конденсатора С4 увеличивается, а длительность управляющего импульса тиристорами уменьшается. В установившемся режиме длительность импульса управления тиристорами пропорциональна тепловым потерям инкубатора.
Для более точной установки температуры последовательно к переменному резистору R6, которым выполняется грубая подстройка температуры, добавлено еще два резистора. Один постоянный резистор, устанавливаемый на плату и второй переменный (порядка сотен ом), выведенный на панель управления. Номиналы этих резисторов не конкретизируются, поскольку они зависят от номинала примененного терморезистора. Терморезистор можно взять от 2 до 200 килоом, с пропорциональным изменением номинала установочного резистора R6. Необходимо только помнить, что уменьшение номинала терморезистора приводит к уменьшению точности поддержания температуры. Без радиатора тиристор КУ202Н может управлять нагревателем до 1 кВт, а с радиатором – до 2 кВт. Однако увеличение мощности нагревателя нецелесообразно, поскольку это приводит только к сокращению времени выхода на режим. А дальнейшая работа все равно будет осуществляться в фазоимпульсном режиме и нагреватель будет иметь температуру близкую к температуре инкубации яиц. Настройку терморегулятора лучше проводить с настольной лампой, включенной вместо нагревателя. Если вращением резистора R6 не удается добиться изменения накала лампы, то необходимо поменять местами подключение к вторичной обмотке трансформатора и повторить попытку. Далее через тройник параллельно лампе подключается кипятильник для чая, вставленный в банку с водой. Терморезистор обворачивается целлофановым пакетом и кладется вместе с контрольным термометром на нагреватель кипятильника. Теперь настольная лампа необходима только для контроля работы терморегулятора, особенно если у вас нет осциллографа. Отрегулируйте установочным резистором температуру в банке, необходимую для инкубации яиц. Для надежности этот процесс лучше контролировать в течение дня. Окончательную установку температуры производят при выходе инкубатора на режим. Литература: Справочник по схемотехнике для радиолюбителя. Под ред. Боровского В.П., Киев, Техника, 1987, стр.207.
|