Что-то не так?
Пожалуйста, отключите Adblock.
Портал QRZ.RU существует только за счет рекламы, поэтому мы были бы Вам благодарны если Вы внесете сайт в список исключений. Мы стараемся размещать только релевантную рекламу, которая будет интересна не только рекламодателям, но и нашим читателям. Отключив Adblock, вы поможете не только нам, но и себе. Спасибо.
Как добавить наш сайт в исключения AdBlockРеклама
УВЧ ДЛЯ СВ ПРИЕМНИКА
|
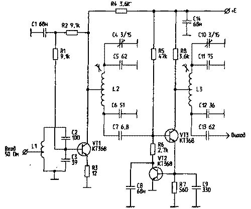
Многие приемники диапазона 27 МГц построены по схеме с двойным преобразованием частоты (10,7 МГц, 465 кГц). Это заметно усложняет схему приемника, но необходимо для получения хорошей избирательности по зеркальному каналу. Простые приемники СВ диапазона строятся по схеме с одним преобразованием частоты с ПЧ 465 кГц (импортные - 455 кГц). Однако в этом случае. даже при применении 3...4 контуров, настроенных на частоту рабочего канала, не удается более чем на 20 дБ подавить зеркальный канал, который в данном случае отстоит всего на 930 кГц от основного, что в условиях современной загрузки СВ диапазона явно недостаточно. Для решения этой проблемы можно использовать двухкаскадный УВЧ, схема которого показана на рисунке. За счет оригинального включения контуров в коллекторах VT1 и VT3, он обеспечивает подавление зеркального канала (при расстройке 930 кГц) более чем на 40 дБ, что уже сравнимо с приемниками с двойным преобразованием частоты. Общее усиление УВЧ - 30...40 дБ.
Рассмотрим схему подробно. Сигнал с антенны поступает на контур L1. С2, СЗ. База VT1 включена в контур через емкостный делитель. Для стабилизации режима VT1 охвачен двумя петлями ООС: по постоянному току - через R 1. C1, R2. R4, попеременному - через R3. В коллектор VT1 включен так- называемый двухрезонансный колебательный контр L2. С4. С5. Сб. Особенностью этого контура является наличие двух близко расположенных резонансов: последовательного - по цепи верхняя (по схеме) половина L2. С4. С5: и параллельного. несколько ниже по частоте - вся L2, С4, С5, С6. Поскольку для обеспечения стабильности режекции зеркального канала очень важна стабильность режима VT3 по постоянному току. для ее обеспечения используется глубокая ООС по постоянному току. сигнал которой снимается с резистора R7. усиливается каскадом на VT2 и через R6 подается на базу VT3. Указанные меры привели к тому, что режимы транзисторов и АЧХ УВЧ остаются практически неизменными при изменении напряжения питания от 6 до 10В. Выход УВЧ нагружается на смеситель. Очень хорошие результаты были достигнуты при применении в качестве смесителя и трактов ПЧ-НЧ микросхемы К 174ХА26. Конструкция. Катушки L1. L2. L3 намотаны на каркасах диаметром 4 мм с подстрочными сердечниками 50 ВЧ, проводом ПЭВ-2 диаметром 0.36 мм и содержат по 16 витков. Отводы: у L1 от четвертого витка от заземленного конца,у L2. L3 - от середины. УВЧ монтируется на печатной плате вместе с К 174ХА26. Требования к монтажу - обычные для высокочастотных устройств. Катушки L1 ...L3 заключены в экраны. Конденсаторы С4. С10 - подстроечные, керамические, типа КТ4-21 или аналогичные. Настройка. Для настройки лучше всего воспользоваться любым измерителем АЧХ. имеющим соответствующий диапазон. Входной контур L1.C2, СЗ особенностей не имеет и настраивается по максимуму приема. Для настройки двухрезонансного контура L2, С4. С5. С6 щуп измерителя АЧХ подключают к базе VT3. Вращая сердечник L2. добиваются максимума напряжения на рабочей частоте, затем вращением ротора С4 добиваются максимума режекции на частоте зеркального канала. Две последние операции следует повторить несколько раз.добиваясь наилучшего результата. При правильной настройке подавление частоты зеркального канала может превышать 30 дБ. Затем, переключив щуп измерителя АЧХ на правый по схеме вывод конденсатора С 13 (то есть на вход смесителя), настраивают аналогично предыдущему двухрезонансный контур L3. С10. Cl 1, С 12. При правильной настройке подавление зеркального канала в полосе 100... 150 кГц составляет не менее 46 дБ, а на центральной частоте достигает 60 дБ. Величина С 13 выбирается с учетом входного сопротивления смесителя, исходя из компромисса между требуемым усилением УВЧ и подавлением зеркального канала. При очень маленькой емкости С13 падает усиление, но улучшается режекция зеркального канала. С увеличением емкости С13 - наоборот. Поскольку полоса режекции зеркального канала достаточно узкая, приемник с данным УВЧ должен быть рассчитан на работу на одном или нескольких соседних каналах. И.КОВАЛЬЧУК |