Что-то не так?
Пожалуйста, отключите Adblock.
Портал QRZ.RU существует только за счет рекламы, поэтому мы были бы Вам благодарны если Вы внесете сайт в список исключений. Мы стараемся размещать только релевантную рекламу, которая будет интересна не только рекламодателям, но и нашим читателям. Отключив Adblock, вы поможете не только нам, но и себе. Спасибо.
Как добавить наш сайт в исключения AdBlockРеклама
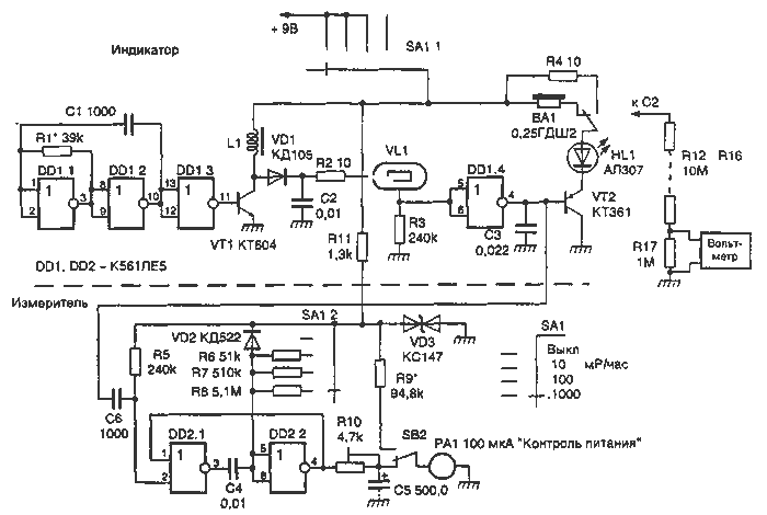
Индикатор ионизирующего излучения на микросхемах
|
Этот индикатор реагирует па суммарный поток ионизирующего гамма, бета и альфа излучения и, несмотря на чрезвычайную простоту, достаточно надежен в работе. Схема индикатора состоит из преобразователя напряжения и узла измерения. Преобразователь напряжения собран но схеме ключа, коммутирующего индуктивность L1 в цени постоянного тока с выпрямлением и фильтрацией возникающей ЭДС самоиндукции. Задающий генератор с частотой около 700 Гц собран на элементах DD1.1, DD1.2. Поскольку генерируемые импульсы несимметричны, то для повышения экономичности используется, после инвертирования, более короткая отрицательная полуволна импульса Выпрямленное диодом VD1 и отфильтрованное конденсатором С2 напряжение (около 380 В) через нагрузочный резистор подается на счетчик ионизирующего излучения Гейгера-Мюллера VL1. Необходимо отметить, что изменение выходного напряжения преобразователя, вызванное нестабильностью источника питания, мало влияет на точность измерений. В данном случае для счетчика типа СТС-5 изменение входного напряжения может составлять около 90 В.
Возникающие на резисторе R3 короткие положительные импульсы через буферный инвертор DD1.4 подаются на эмиттерный повторитель VT2. Конденсатор СЗ служит для подавления наводок от генератора-преобразователя напряжения. Нагрузкой повторителя является динамическая головка ВА1 и све-тодиод HL1 Амплитуда импульса тока через светодиод и головку определяется внутренним сопротивлением источника питания и сопротивлением коллектор-эмиттер транзистора VT2. А так как управляющие импульсы с элемента очень короткие, то средний потребляемый прибором ток при естественном фоне определяется лишь током, потребляемым преобразователем напряжения При повышении уровня радиации до 0,1 мР/час (и соответственно увеличении частоты импульсов) средний потребляемый ток возрастает, поэтому для большей экономичности динамическую головку переключателем SB1 можно отключать. Узел измерения уровня радиоактивности представляет собой простейший аналоговый частотомер, собранный на элементах DD2.1, DD2.2. Индикатором служи! микроамнерметр РА1 Схема узла включает ждущий мультивибратор, управляемый импульсами с инвертора DD1.4. Точность измерений обеспечивается питанием схемы от параметрического стабилизатора VD3R11. Кнопка SB2 служит для переключения микроамперметра на контроль напряжения питания через гасящий резистор R10. Пределы измерения коммутируются нереключаге-лем SA1.2 путем коммутации времязадающих резисторов R6—R8. Индикатор может быть собран как со схемой измерения, так и без нее В последнем случае исключаются элементы DD2.1, DD2 2, РА1 Если использовать малогабаритные детали, а для определения уровня радиоактивности оставигь голько светодиод, то размеры индикатора не превысят габариты двух батарей типа «Крона» Счетчик VL1 может быть заменен па СБМ-10, СБМ-20, СБМ-21, СТС и др Транзистор VT1 — на КТ605, транзистор VT2 — на любой маломощный кремниевый соответствующей структуры. Измерительная головка РА1 типа М4205 с током полного отклонения 100 мкА (но может быть и любая другая с током полного отклонения не более 300 мкА). Катушка L1 намотана на двух сложенных вместе ферритовых кольцах М2000НМ типоразмера К20х12х6 и содержит 200 витков провода ПЭЛШО 0,26 мм, индуктивность около 240 мГ. Налаживание индикатора несложно. Прежде всего, необходимо собрать входной делитель вольтметра для измерения высокого напряжения. Поскольку выходной ток преобразователя напряжения очень мал, используемый вольтметр должен иметь входное сопротивление не менее 10 МОм Подключив делитель к конденсатору С2, изменением сопротивления резистора R1 установите выходное напряжение около 380...400 В. Если прибор используется как индикатор, то настройка на этом заканчивается. При использовании индикатора в качестве измерительного прибора,
необходимо отградуировать стрелочную головку. При этом можно исходить из того,
что зависимость числа импульсов на выходе счетчика Гейгера-Мюллера от уровня
радиоактивности линейна. Если точно подобрать сопротивление времязадающих
резисторов R6—R8, то откалибровать индикатор можно лишь в одной точке шкалы.
Делается это так. Расположив индикатор рядом с датчиком образцового заводского
прибора, определите уровень фона в данной местности. Допустим, он составляет
0,003 мР/час. Изменением сопротивления подстроечного резистора R8 установите
стрелку РА1 на деление «30» (при шкале 0—100 мкА). На этом калибровка
заканчивается. Здесь, однако, необходимо учесть одно обстоятельство. Из-за
наличия у счетчика собственного фона, последний может внести погрешность при
калибровке на поддианазоне 0...0,1 мР/час. Поэтому, если есть возможность,
калибровку лучше проводить при повышенных уровнях фона, но и в первом случае
точность индикатора измерителя будет достаточной для практических измерений.
Включив вместо резистора R10 подстроечпый, при нажатой кнопке SB2 установите
стрелку микроамперметра на значение, соответствующее напряжению питания, и
замените резистор на постоянный. На этом налаживание закапчивается.
|