Что-то не так?
Пожалуйста, отключите Adblock.
Портал QRZ.RU существует только за счет рекламы, поэтому мы были бы Вам благодарны если Вы внесете сайт в список исключений. Мы стараемся размещать только релевантную рекламу, которая будет интересна не только рекламодателям, но и нашим читателям. Отключив Adblock, вы поможете не только нам, но и себе. Спасибо.
Как добавить наш сайт в исключения AdBlockРеклама
Регулятор температуры, освещенности или напряжения
|
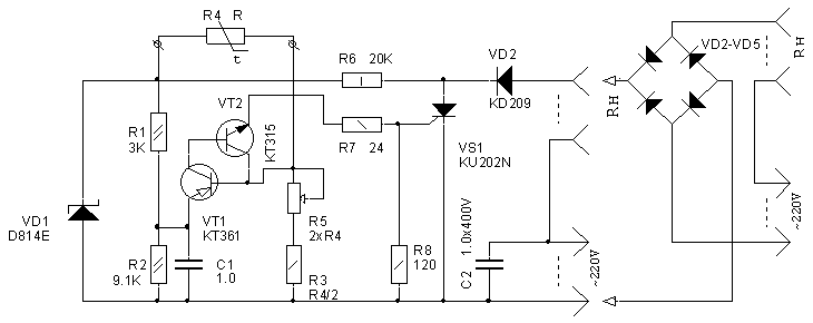
Этот простой электронный регулятор в зависимости от используемого датчика может выполнять функции регулятора температуры, освещенности или напряжения. За основу взято устройство (см. рисунок), опубликованное в статье И. Нечаева "Регуляторы температуры жала сетевых паяльников" ("Радио", 1992, № 2 - 3, с. 22). Принцип его действия отличается от аналога только тем, что порог срабатывания транзистора VT1 регулируется резистором R5.
Регулятор некритичен к номиналам примененных элементов. Он работает при напряжении стабилизации стабилитрона VD1 от 8 до 15 В. Сопротивление терморезистора R4 - в пределах от 4,7 до 47 кОм, переменного резистора R5 - от 9,1 до 91 кОм. Транзисторы VT1, VT2 любые маломощные кремниевые структуры р-п-р и п-р-п соответственно, например, серий КТ361 и КТ315 с любым буквенным индексом. Конденсатор С1 может иметь емкость 0.22...1 мкф, а С2 - 0,5...1 мкф. Последний должен быть рассчитан на рабочее напряжение не менее 400 В. Правильно собранное устройство в налаживании не нуждается. Чтобы оно выполняло функции регулятора освещенности, терморезистор R4 необходимо заменить на фоторезистор или фотодиод, соединенный последовательно с резистором, номинал которого подбирается экспериментально. Авторский вариант описанной здесь конструкции используется для регулирования температуры в домашнем инкубаторе, поэтому для повышения надежности при открытом тринисторе VS1 подключенные к нагрузке осветительные лампы (четыре параллельно включенных лампы мощностью 60 Вт на напряжение 220 В) горят в полнакала. Эксплуатируя устройство в режиме регулятора освещенности, к точкам А-В следует подключить мостовой выпрямитель VD2- VD5. Его диоды подбирают в зависимости от регулируемой мощности. При работе с регулятором важно соблюдать меры электробезопасности: его необходимо поместить в пластмассовый корпус, ручку резистора R5 выполнить из изоляционного материала и обеспечить хорошую электроизоляцию терморезистора R4. В. БОРОДАЙ |