Что-то не так?
Пожалуйста, отключите Adblock.
Портал QRZ.RU существует только за счет рекламы, поэтому мы были бы Вам благодарны если Вы внесете сайт в список исключений. Мы стараемся размещать только релевантную рекламу, которая будет интересна не только рекламодателям, но и нашим читателям. Отключив Adblock, вы поможете не только нам, но и себе. Спасибо.
Как добавить наш сайт в исключения AdBlockРеклама
Регулятор мощности нагревателей
|
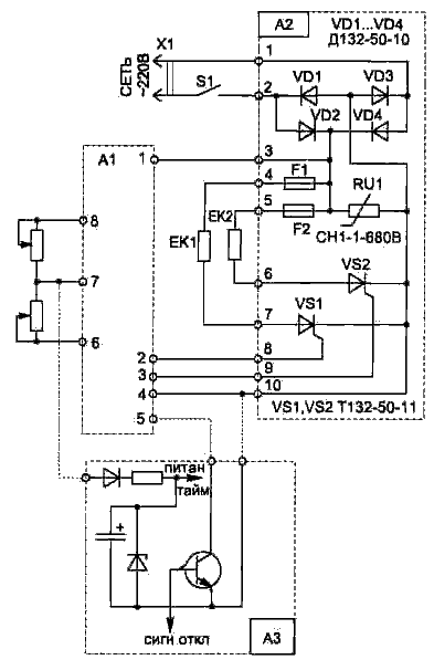
Многие пользуются бытовыми электроплитами, а также другими электрическими нагревательными приборами. Некоторые из них, например двух конфорочная электроплитка "Россиянка", имеют термоэлектрические регуляторы нагрева. Терморегулятор позволяет не только экономить электроэнергию, но и делает более удобным процесс приготовления еды. Термоэлектрические регуляторы обладают низкой надежностью и требуют периодического ремонта или подрегулировки. Избавиться от этих забот поможет схема электронного регулятора мощности (рис. 1). Схема позволяет плавно регулировать нагрев двух нагревателей мощностью по 2 кВт каждый. ![]() Рис. 1 Блоки схемы регулятора мощности: А1 — блок управления, А2 — блок коммутации, A3 — временной таймер, ЕК1 и ЕК2 — нагревательные элементы. Использование бесконтактной электронной регулировки мощности в нагрузке не только повышает надежность работы всего устройства, но и позволяет легко дополнить схему таймером (A3), который может через заданный интервал времени отключить нагреватель (ЕК2). Схема таймера (A3) в данной статье не приводится — она может быть любой из опубликованных в литературе. Для удобства размещения терморегулятора внутри корпуса плитки конструктивно схема выполнена в виде двух узлов на платах с размерами 155х55 мм (схемы А1 и A3 лучше располагать на одной плате). ![]() Рис. 2. Электрическая схема блока управления Электрическая схема блока управления (рис. 2) собрана на однопереходных транзисторах и является типовой. Коммутация нагрузки производится с помощью мощных тиристоров VS1 и VS2. Элементы схемы выбраны со значительным запасом по рабочему току, с учетом возможного их размещения (без радиатора) вблизи от нагревательных элементов. Монтаж силовых цепей схемы (блока А2) выполняется проводом, сечением не менее 2,5 кв. мм в термостойкой изоляции. В устройстве применены переменные резисторы R1 и R2 типа ППБ-15Г, остальные — типа С2-23. Конденсаторы С1...С4 типа К73-9 на 100В. В качестве предохранителей F1, F2 можно использовать перемычки из медного провода диаметром 0,3 мм. Варистор RU1 предназначен для защиты элементов схемы от кратковременных бросков напряжения в питающей сети и может применяться типа СН1-1 на 560 В. Настройка схемы производится резисторами R3 и R7 для получения максимального напряжения в нагрузке при нулевом значении резисторов R1 и R2. Из-за большого технологического разброса параметров однопереходных транзисторов иногда может потребоваться также подбор конденсаторов С1 и С3. Шелестов И. П.
|

