Что-то не так?
Пожалуйста, отключите Adblock.
Портал QRZ.RU существует только за счет рекламы, поэтому мы были бы Вам благодарны если Вы внесете сайт в список исключений. Мы стараемся размещать только релевантную рекламу, которая будет интересна не только рекламодателям, но и нашим читателям. Отключив Adblock, вы поможете не только нам, но и себе. Спасибо.
Как добавить наш сайт в исключения AdBlockРеклама
Сигнализатор поклевки
|
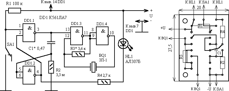
Рыбаки хорошо знают, как трудно уследить за поклевками на резинку или донку. А если их несколько, то тем более. Как правило, в таких случаях в качестве сигнализатора поклевки ставят колокольчики. Но на ночной рыбалке трудно определить, какой колокольчик звенит. А ночная рыбалка самая интересная и «прибыльная». Другой вариант, когда берете с собой несколько удочек и резинку. Все внимание направляешь на поплавки удочек (хоть малек, но клюет!), а за резинками трудно уследить. Предлагаю вариант сигнализатора поклевки со звуковой и световой индикацией. Время сигнализации можно установить до 5 секунд. Схема сигнализатора показана на рисунке 1.
Сигнализатор собран на одной микросхеме и функционально состоит из двух блоков. На элементах DD1.1 и DD1.2 собран ждущий одновибратор. Частотозадающими цепями одновибратора являются конденсатор C1 и резистор R2. При указанном на схеме номинале конденсатора 0,47 микрофарад длительность звукового и светового сигнала будет равна 1 секунде. При увеличении номинала конденсатора до 2,2 микрофарад длительность увеличится до 5 секунд. Можно поставить на сигнализаторы разные номиналы и на слух определять на какую резинку клюет. Правда, если леска натягивается, то звуковой сигнал звучит непрерывно. Положительный импульс ждущего одновибратора запускает ждущий мультивибратор, собранный на элементах DD1.3 и DD1.4. Частотозадающими элементами мультивибратора являются резистор R3 и пьезоэлемент ЗП1. Мультивибратор возбуждается на собственной резонансной частоте пьезоизлучателя. Для десятка собранных схем с пьезоизлучателем ЗП1 резистор подбирать не приходилось. Если будет применен другой пьезоизлучатель, то возможно потребуется подбор резистора по максимальной громкости. Нулевой потенциал ждущего одновибратора включает светодиод HL1. Светодиод можно поставить любой, но лучше подойдет светодиод с рассеивающей линзой. В режиме ожидания на входах 5,6 элемента DD1.2 присутствует уровень логического ноля, на выводе 4 – уровень логической единицы. Светодиод HL1 не горит. На входах 1,2 логического элемента DD1.1 высокие уровни. На выводе 3 – логический ноль. Конденсатор С1 разряжен и мультивибратор не работает. При поклевке замыкается переключатель SA1 и запускает ждущий одновибратор и ждущий мультивибратор. Конденсатор С1 интегратора начнет перезаряжаться до уровня логического ноля на выводах 5,6. Время перезаряда конденсатора определяет длительность импульса одновибратора. Значит и время включения звукового и светового сигнала. Питанием для сигнализатора служат 3-4 элемента типа А10-А13. Пенал для элементов хорошо сделать из корпуса одноразового 5 мл шприца. Потребляемый ток в режиме ожидания ничтожно мал (меньше 1 микроампера), поэтому выключатель питания можно не ставить. Необходимо лишь следить, чтобы в транспортном положении рычаг не замыкал переключатель. Печатная плата сигнализатора изготовлена из одностороннего стеклотекстолита. Топология платы с расположением элементов показана на рисунке 2. Практически размер платы необходимо увеличить на размер кнопочного переключателя SA1. Так как можно поставить миниатюрные переключатели типа МП-7 или переключатели большего размера типа МП-3, МП11. Все зависит от «присутствия». Ориентировочное расположение переключателя и платы показано на рисунке 3.
Рычаг для замыкания переключателя сделан из мягкой пластины от большого реле. Контакт на пластине выпрессовывается, а в отверстие вставляется леска. Леска наматывается на спичку и натягивается. Чувствительность сигнализатора поклевки можно изменять при помощи увеличения длины рычага или натяжением лески. Сильный ветер или волна для такого сигнализатора не помеха. Сигнализатор устанавливается внутри коробки с выводом наружу рычага и светодиода. Коробка крепится шурупами к палочке с заостренным концом. www.radic.newmail.ru
|