Что-то не так?
Пожалуйста, отключите Adblock.
Портал QRZ.RU существует только за счет рекламы, поэтому мы были бы Вам благодарны если Вы внесете сайт в список исключений. Мы стараемся размещать только релевантную рекламу, которая будет интересна не только рекламодателям, но и нашим читателям. Отключив Adblock, вы поможете не только нам, но и себе. Спасибо.
Как добавить наш сайт в исключения AdBlockРеклама
Простая радиостанция на 28 МГц
|
В последнее время появились в продаже "игрушечные" радиостанции, производимые в КНР - так называемые "уоки-токи". Они отличаются простотой и сравнительно неплохими характеристиками. Имевшаяся у автора радиостанция "СВ STYLE ORIGINAL" NS-881 работала на расстояние до 300 м при хорошей разборчивости речи.
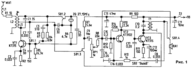
На рис.1 приведена схема такой радиостанции. Схема состоит из высокочастотной части, выполненной на транзисторе VT1, и двухкаскадного УЗЧ, выполненного на VT2 и VT3. Рабочая частота определяется кварцевым резонатором ZQ. Кнопка SB1 является переключателем "прием-передача", имеет четыре группы переключающих контактов и осуществляет всю необходимую коммутацию (показана в положении "прием"). Выключатель питания совмещен с регулятором громкости RP1. Катушка L1 - бескаркасная, намотана на оправке D 5 мм и содержит 30 витков провода D 0,5 мм. Катушки L2 и L3 намотаны на каркасах диаметром 5 мм с сердечником и содержат 3 и 2х3 витка соответственно провода диаметром 0,27 мм. В качестве Т1 можно применить малогабаритный выходной трансформатор от радиоприемника. Питается радиостанция от батарейки типа "Крона". А.ЛЫСУНЕЦ
|