LAB599.RU — интернет-магазин средств связи
EN FR DE CN JP

Радиостанция "АСТРА"




Радиостанция "АСТРА"

  Радиостанция работает на одной фиксированной частоте в диапазоне 27 МГц (в данном случае 27,12 МГц), с частотной модуляцией. Имеет кварцевую стабилизацию частоты как приемника так и передатчика. С однотипной радиостанцией обеспечивает связь на открытой местности в радиусе до 3 км, в городских условиях до 1 км, в зависимости от конкретных обстоятельств.

ТЕХНИЧЕСКИЕ ХАРАКТЕРИСТИКИ Чувствительность приемника при отношении сигнал/шум 3/1 не хуже 1 мкВ Номинальная выходная мощность низкочастотного усилителя 0,05Вт Выходная мощность передатчика при напряжении питания 9 В не менее 0,6Вт Модуляция частотная с девиацией 2,5 кГц Ток потребления при передаче 0,15А Минимальное напряжение питания 6В

  Принципиальная схема приемного тракта показана на рисунке 1. Он собран на основе специализированной микросхемы К174ХА26, предназначенной для работы в трактах ПЧ радиотелефонов. Микросхема содержит гетеродин, преобразователь частоты, тракт ПЧ, частотный детектор, а также систему шумопонижения, блокирующую низкочастотный выход микросхемы при отсутствии полезного входного сигнала.

  Входной сигнал от антенны через переключатель S2.2 (рисунок 2) поступает на входной контур L2C1 (рисунок 1) через катушку связи L1. Далее сигнал поступает на вход УРЧ, выполненного на полевом транзисторе VT1. Назначение этого каскада - согласование высокого выходного сопротивления этого контура с относительно низкоомным входом микросхемы А1.

  Частота гетеродина микросхемы А1 определяется частотой резонанса кварцевого резонатора Q1, частота которого должна отличаться на 465 кГц от частоты канала (в данном случае Q1 на 27,575 МГц). Катушка L3 служит для облегчения запуска гетеродина, и при хорошем резонаторе и микросхеме может вовсе не потребоваться, но как показывает практика некоторые экземпляры резонаторов и микросхем требуют наличия этой катушки.

  Сигнал промежуточной частоты, а также комплекс побочных частот - продуктов преобразования выделяется на выводе 3 А1 Затем пьезокерамический фильтр Q2 выделяет из этого комплекса сигнал частотой 465 кГц и он поступает на вход тракта ПЧ через вывод 5.

  Контур L4C13 настроен на ПЧ, он работает в фазосдвигающей цепи частотного детектора. Резистор R4 понижает добротность контура и таким образом служит для снижения искажений при детектировании.

  С выхода детектора сигнал НЧ поступает на детектор системы шумопонижения на диоде VD1. При отсутствии входного сигнала усиливается уровень высокочастотных помех, в результате чего срабатывает внутренний триггер микросхемы и шунтирует через вывод 16 регулятор громкости R15, понижая ЗЧ напряжение на нем до нуля. Порог срабатывания системы шумолонижения можно установить при помощи резистора R8.

  Низкочастотный усилитель выполнен на микросхеме А2-К174ХА10. Эта микросхема имеет полный тракт радиовещательного карманного AM приемника, но из-за высокого качества входящего в ее состав УЗЧ и относительно невысокой стоимости микросхемы, она получила распространение в радиолюбительской технике как УЗЧ. При этом остальные каскады микросхемы никак не используются.

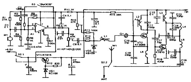
  Принципиальная схема передатчика показана на рисунке 2. В основе лежит передатчик радиостанции "АСТРА-4СВ" (ж. Радиоконструктор 07-1999 стр. 8-12). Передатчик упрощен в том смысле, что исключен переключатель каналов и используется только один кварцевый резонатор.

  Катушки приемного тракта L1-L3 наматываются на каркасах диаметром 5 мм с подстроечными сердечниками диаметром 2,5-2,8 мм и длиной 12 мм из феррита 100-НН. Используются готовые каркасы от контуров КВ-диапазонов радиовещательных переносных приемников, но можно использовать и более доступные каркасы - от контуров СМРК телевизоров УСЦТ, но в этом случае нужно будет немного доработать разводку печатных плат. Катушка L2 содержит 10 витков, L1 намотана на поверхность L2 и содержит 3 витка L3 содержит 16 витков. Провод типа ПЭВ 0,2-0,3. Катушка L4 вместе с конденсатором С 13 - готовый контур ПЧ от радиовещательного переносного приемника с ПЧ равной 465 кГц. Понятно, что емкость С13 может быть и другой, но обязательно точно такой как в контуре приемника от которого используется катушка. Дроссель DL2 - готовый фабричный ДПМ-01 на 100 мкГн.

  Катушки передатчика L1 и L2 имеют такие же каркасы как высокочастотные катушки приемного тракта. L1 содержит 18 витков, L2 - 5 витков, провод ПЭВ 0,2-0,3. Катушки L4-L6 бескаркасные, они имеют внутренний диаметр 3 мм. L4 - 7 витков, L5 - 9 витков, L6 тоже 9 витков. Провод ПЭВ 0,3-0,4. Катушка L3 - дроссель, он намотан на ферритовом кольце К7Х4Х2 из феррита 50 ВЧ, содержит 15 витков ПЭВ 0,2-0,3. Антенна - спиральная, намотана на отрезке внутренней изоляции коаксиального кабеля диаметром 9 мм и длиной 250 мм. Содержит, начиная от разъема 80 витков провода ПЭВ 0,3-0,4, плотно, и далее равномерно по оставшейся длине еще 30 витков этого провода. На готовую антенну плотно натягивается полихлорвиниловый кембрик.

  Пьезокерамический фильтр приемника - малогабаритный от отечественного радиоприемника с частотой ПЧ 465 кГц. От импортного использовать нельзя, поскольку он будет на частоту 455 кГц.

  Динамик - любой малогабаритный, например от того же радиоприемника, микрофон- электретный микрофон с встроенным усилителем от телефона-трубки импортного производства.

  Монтаж ведется на двух печатных платах, одна для приемного тракта, другая для передатчика. Для приемного тракта используется плата с одностронней фольгировкой. Для передатчика - двухстронняя, на ней фольга со стороны деталей используется как шина общего минуса питания. На монтажной плате крестиками отмечены те места, в которых пайка идет на фольгу со стороны деталей.

Андреев С.
Радиоконструктор N4, 2000, c.16-19

Источник: shems.h1.ru

Партнеры