Что-то не так?
Пожалуйста, отключите Adblock.
Портал QRZ.RU существует только за счет рекламы, поэтому мы были бы Вам благодарны если Вы внесете сайт в список исключений. Мы стараемся размещать только релевантную рекламу, которая будет интересна не только рекламодателям, но и нашим читателям. Отключив Adblock, вы поможете не только нам, но и себе. Спасибо.
Как добавить наш сайт в исключения AdBlockРеклама
Экспериментальный мини-трансивер
|
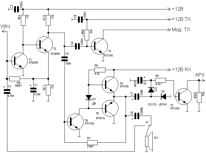
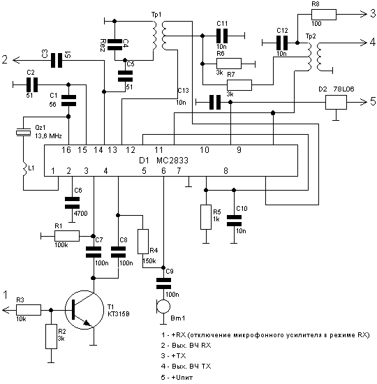
Хоть в данной статье и не приведены данные ![]() Рис1. Кварцевый генератор и удвоитель ![]() Рис2. ВЧ блок (приемная и передающая часть) ![]() Рис3. Блок УНЧ и АРУ В режиме приема сигнал проходит через каскад УВЧ на транзисторе Т3 (Рис.2) к смесителю, выполненному на диодах, с автоматическим смещением. Транзистор Т4-буферный каскад между гетеродином, смесителем и УВЧ. Далее, принятый сигнал отфильтровывается ФНЧ С15R11L5C16 и подается на УНЧ (Рис.3). Настройка приемника заключается только в подборе индуктивностей L2 и L4 (Рис.2) по максимальной слышимости; а так же установке половины напряжения питания на эмиттерах Т4 и Т5 (Рис.3). Система АРУ (транзистор Т7 Рис.3)служит для автоматической регулировки усиления приемника в зависимости от уровня принимаемого сигнала, что позволяет отказаться от регулятора громкости. В режиме передачи сигнал с головки Гр1 (Рис.3) усиливается УНЧ на Т1Т2 и поступает на модулятор Т3, изменения коллекторного тока которого меняют амплитуду сигнала на выходе училителя частоты Т2 (Рис.2) Применение же удвоителя позволяет полностью исключить из передающей части резонансные контура, что положительно сказывается на устойчивости передачи в условиях механических вибраций у носимой аппаратуры (при беге, ударах, и т.д.) Практически это означает, что изменения номиналов кварцерых резонаторов скажутся только в настройке входных контуров УВЧ приемника. Далее, промодулированный сигнал попадает на УМ передатчика Т1Т2 (Рис.2), а с него - в антенну Теперь о выборе вида модуляции. Она выбрана как более легко достижимая. Но судя по многочисленным откликам болеее опытных радиолюбителей, стоит перейти на ЧМ. И, единственным выходом из сложившейся ситуации, я вижу применение микросхемы МС2833, на которой будут собраны: УНЧ(ТХ), модулятор (ТХ), Генератор (RX/TX), удвоитель (ТХ). УНЧ (RX) можно собрать на микросхемеК1УТ401А. Все остальное - по схеме. И, как изменение, возможно применение полевых транзисторов в смесителе приемника (Рис.4) ![]() Рис4. Смеситель на полевых транзисторах ![]() Рис5. Модуль трансивера на МС2833 На рисунке 5 представлен вариант модуля на микросхеме МС2833, в котором учтены все пожелания на счет вида модуляции и включает в себя микрофонный усилитель (ТХ), модулятор (ТХ), кварцевый генератор с ЧМ (RX/TX), буферный каскад и удвоитель частоты (ТХ). При подаче напряжения питания RX на вход модуля 1 транзистор Т1 шунтирует вход модулятора и таким образом стабилизирует работу приемника в режиме (RX). А.Огурцов (RX3QRD), |




