LAB599.RU — интернет-магазин средств связи
EN FR DE CN JP

СПШ для носимых радиостанций




СПШ для носимых радиостанций

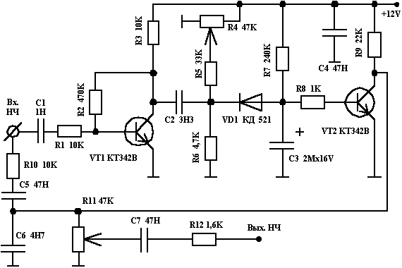
  Схема проста в налаживании и довольно компактна. На VT1 собран УНЧ с завалом АЧХ на низких частотах для лучшего усиления шума. Далее, сигнал выпрямляется VD1, сглаживается C3, и на VT2 выделяется управляющий сигнал, пропорциональный по амплитуде уровню шума. Когда сигнал корреспондента отсутствует, VT2 открыт и шунтирует вход УНЧ, подавляя сигнал и вы ничего не слышите. А когда вы принимаете корреспондента, уровень шумов резко падает, транзистор VT2 закрывается, пропуская тем самым сигнал на оконечный УНЧ. Резистором R11 регулируется громкость, а R4 - уровень СПШ.

 СПШ для носимых радиостанций

  Теперь, о деталях. Резисторы и конденсаторы могут быть любыми. Единственное требование к С3 - его утечка должна быть минимальной. Можно использовать полупроводниковый конденсатор. Транзисторы VT1 и VT2 выбраны с большим коэффициентом усиления. Можно использовать и другие, но их усиление должно быть как можно бельше.

Стасенко В.В.
г. Воронеж
Радиолюбитель 1992

Источник: shems.h1.ru

Партнеры