Что-то не так?
Пожалуйста, отключите Adblock.
Портал QRZ.RU существует только за счет рекламы, поэтому мы были бы Вам благодарны если Вы внесете сайт в список исключений. Мы стараемся размещать только релевантную рекламу, которая будет интересна не только рекламодателям, но и нашим читателям. Отключив Adblock, вы поможете не только нам, но и себе. Спасибо.
Как добавить наш сайт в исключения AdBlockРеклама
Микрофонный усилитель
|
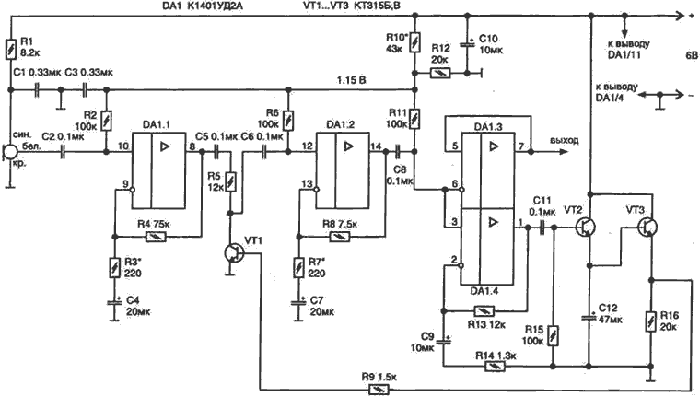
Схема микрофонного усилителя отличается от аналогичных, опубликованных в литературе, малыми габаритами и глубокой автоматической регулировкой усиления (АРУ). Это позволяет использовать ее в составе радиостанции или кассетного магнитофона. Все устройство выполнено на одной микросхеме, имеющей в своем корпусе четыре универсальных операционных усилителя. На элементе микросхемы DA1.1 собран неинвертирующий предварительный усилитель сигнала с микрофона. Это необходимо для эффективной работы автоматической регулировки усиления и снижения уровня шумов. Регулировка коэффициента передачи сигнала между каскадами осуществляется за счет изменения внутреннего сопротивления открытого транзистора VT1, включенного в делитель напряжения, образованный совместно с резистором R5. В исходном состоянии (при низком уровне входного сигнала) VT1 заперт и на прохождение сигнала влияния не оказывает. Второй каскад усилителя собран на элементе DA1.2. Полоса усиливаемых частот от 50 Гц до 50 кГц. Номинальное выходное напряжение 200 мВ. Элемент DA1.3 является повторителем сигнала, что улучшает согласование схемы с нагрузкой.
Для работы системы АРУ используется усилитель на DA1.3 и детектор уровня сигнала на транзисторах VT2, VT3. Время восстановления схемы (инерционность) задается конденсатором С12. При изменении входного напряжения на 50 дБ - выходное меняется не более чем в 2 раза. В схеме применены полярные конденсаторы типа К50-16, остальные К10-17; резисторы МЛТ. При правильной сборке схема будет работать сразу, но элементы, отмеченные звездочкой *, могут потребовать подбора. Так, изменением величины резистора R10 необходимо добиться в точке делителя, указанной на схеме, напряжения 1,15 В. Это напряжение подается на входы усилителей и обеспечивает начальное смещение для работы микросхем на линейном участке характеристики. В этом случае, при перегрузке, ограничение сигнала будет симметричным. От номиналов резисторов R3 и R7 зависит коэффициент усиления каскадов.
|