Что-то не так?
Пожалуйста, отключите Adblock.
Портал QRZ.RU существует только за счет рекламы, поэтому мы были бы Вам благодарны если Вы внесете сайт в список исключений. Мы стараемся размещать только релевантную рекламу, которая будет интересна не только рекламодателям, но и нашим читателям. Отключив Adblock, вы поможете не только нам, но и себе. Спасибо.
Как добавить наш сайт в исключения AdBlockРеклама
Передатчик охранной сигнализации
|
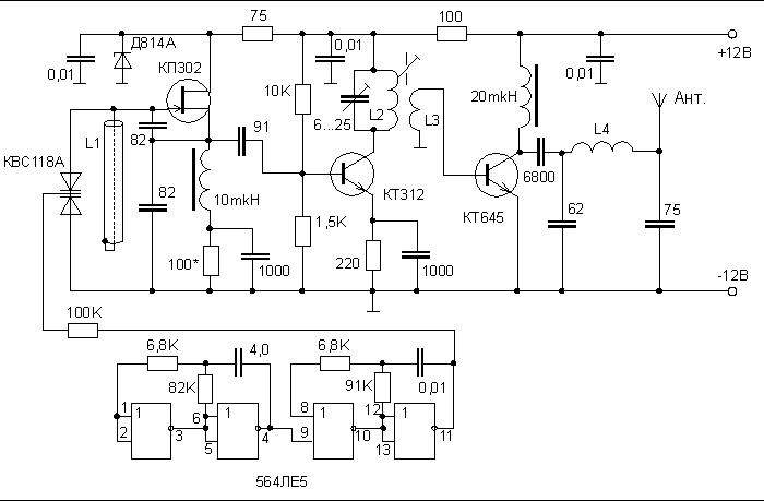
Предлагаю еще одну схему передатчика для охраны удаленных объектов (гараж, сарай, машина и т.п.). Схема (Рис.1) состоит из задающего генератора, промежуточного усилителя и выходного каскада. Отличительной особенностью его является задающий генератор, достаточная стабильность которого достигается использованием в качестве контура отрезка коаксиального кабеля. Остальные каскады особенностей не имеют. Задающий генератор настраивается на свободный участок радиовещательного УКВ диапазона (63...74 МГц). Прием сигнала ведется на обычный УКВ приемник. ![]() Рис.1 На микросхеме 564ЛЕ5 собран генератор-модулятор. Девиация частоты достаточна для приема сигнала на обычный радиовещательный приемник. Катушка задающего генератора L1 выполнена из отрезка тонкого коаксиального кабеля с волновым сопротивлением 75 Ом и имеет длину для указанного диапазона около 180 мм. Возможно ее придется подобрать (удлиняя или укорачивая) для выбранной частоты. Катушки L2, L3 намотаны на каркасе диаметром 4 мм. L2 содержит 6 витков провода ПЭЛ 0.3, а катушка свзи L3 - 2 витка того же провода намотанного рядом. Катушка L4 - бескаркасная, содержит 6 витков провода ПЭЛ 0.5 намотанного на оправке диаметром 4 мм. Антенна выполнена из многожильного провода. Ее длина равна четверти длины волны на которой работатет передатчик. В моем случае - это около 1 метра. Монтаж выполнен на "пятачках" по методике Жутяева на плате их односторннего стеклотекстолита (Рис.2). Микросхема 564ЛЕ5 распаяна на "макетке" и приклеена к основной плате. ![]() Рис.2 Необходимо уделить внимание жесткому креплению отрезка коаксиального кабеля (L1). Его можно расположить по периметру платы и закрепить припаянными скобочками из медного провода диаметром 0,8 мм. Вся плата помещается в металлическую коробку (рис.3). ![]() Рис.3 Охранный шлейф может быть выполнен на микрокнопках, а еще лучше на герконах. Я применяю такой способ: маскирую на плоской поверхности геркон, натягиваю леску на небольшой высоте от пола (20...40 см) один конец которой закрепляю, а на второй привязываю небольшой магнит и кладу его на поверхность, где расположен геркон - все, цепь замкнута. Таких заграждений лучше поставить несколько. Вся система достаточно незаметная, а когда магнит соскочит с геркона - злоумышленнику первоначального места его установки не найти. Литература: Коаксиальный кабель - "катушка" индуктивности. QST, май 1981г. Николай Большаков |


