Что-то не так?
Пожалуйста, отключите Adblock.
Портал QRZ.RU существует только за счет рекламы, поэтому мы были бы Вам благодарны если Вы внесете сайт в список исключений. Мы стараемся размещать только релевантную рекламу, которая будет интересна не только рекламодателям, но и нашим читателям. Отключив Adblock, вы поможете не только нам, но и себе. Спасибо.
Как добавить наш сайт в исключения AdBlockРеклама
Блок управления светом от любого пульта ДУ
|
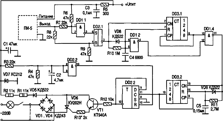
Хочу предложить вашему вниманию схему дистанционного управления светом от любого пульту ДУ на ИК лучах. Как показала практика эксплуатации, данная схема работает лучше, чем ее аналог в зарубежных выключателях (намного выше помехозащищенность переключения от помех), хотя и не лишена недостатка - больших габаритов. Тем не менее данная схема прекрасно размещается за декоративной панелью для выключателя в заранее приготовленном ниже выключательной коробки углублении. Схема переключает на выходе электролампочку (нагрузку) при воздействии на ее входе пачек импульсов длиной не менее 2 мс и расстоянием между пачками 200 мс. При каждом нажатии кнопки пульта ДУ будет одно переключение нагрузки. Фотоприемник обязательно должен быть на транзисторах (ПИ-5), стандартный от телевизора или сделанный по телевизионной схеме (не миниатюризировать, иначе работать не будет).
Схема дешифратора на цифровых микросхемах собрана на плате размером немного меньшим, чем размеры фотоприемника и размещена внутри экрана фотоприемника, предварительно изолированная кусочком плотной бумаги от экрана и платы фотоприемника. Транзистор КТ940А, а также тиристор, диодный мост и R1, R2, VD7 и С1 размещены на отдельной плате. В схеме нужно настраивать лишь R13, так чтобы свет горел не очень тускло, лишь бы напряжение на стабилитроне было не менее 9 В. Расстояние действия пульта ДУ от фотоприемника не менее 4-5 м. А. Сухачев |