Что-то не так?
Пожалуйста, отключите Adblock.
Портал QRZ.RU существует только за счет рекламы, поэтому мы были бы Вам благодарны если Вы внесете сайт в список исключений. Мы стараемся размещать только релевантную рекламу, которая будет интересна не только рекламодателям, но и нашим читателям. Отключив Adblock, вы поможете не только нам, но и себе. Спасибо.
Как добавить наш сайт в исключения AdBlockРеклама
Продление срока службы лампы накаливания
|
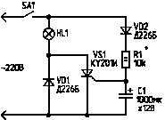
Как правило, лампы накаливания перегорают в момент включения. Это объясняется тем, что сопротивление нити накала лампы в холодном состоянии гораздо ниже, чем в разогретом, поэтому при включении происходит сильный бросок тока, разрушающий нить. Причем чем больше мощность лампы, тем длиннее ее срок службы. Это связано с тем, что у ламп большей мощности более толстая и прочная нить накала. Для того чтобы лампа не перегорала в момент зажигания, необходимо уменьшить бросок тока, происходящий при ее включении в сеть. Это можно осуществить разными способами, например, подключая лампу к сети переменного тока через однополупе-риодный выпрямитель, то есть зажигая ее сначала вполнакала, а после разогрева нити — выпрямитель за-шунтировать. В литературе неоднократно описывались тиристорные устройства, позволяющие это сделать. Однако встречающиеся схемы обладают несколькими недостатками. Во-первых, эти устройства являются сильными источниками помех в сети. Во-вторых, при их использовании яркость свечения лампы оказывается недостаточной, и наконец, становится заметно мерцание ламп, что очень вредно для глаз. Все эти недостатки обусловлены тем, что в данных схемах цепи управляющего электрода тиристора включаются последовательно с лампой. Для открывания тиристора необходимо в цепь его управляющего электрода подавать значительное напряжение, которое попросту "отбирается" у самой лампы накаливания. Кроме того, при таком включении тиристор коммутируется не в моменты перехода сетевого напряжения через ноль, а с задержкой, что приводит к мерцанию лампы и появлению электропомех.
Данное устройство предназначено для включения ламп, нагревателей и т.п. Его нельзя использовать для запуска электродвигателей, трансформаторов и других нагрузок индуктивного характера. Детали. Диод VD1 — любой выпрямительный, рассчитанный на максимальное обратное напряжение не менее 350 В и средний прямой ток не менее 250 мА (для лампы мощностью 100 Вт). Если используется лампа большей мощности, то следует подобрать диод с большим допустимым прямым током. Параметры тиристора VS1 должны быть аналогичными. В схеме можно использовать тиристоры КУ201 К, Л. Диод VD2 тоже должен быть рассчитан на напряжение не менее 350 В и средний ток не менее 20 мА. Конденсатор С1 — любой электролитический, например К50-3 или К50-6. Резистор R1 — любой двухваттный, например МЛТ-2. Можно использовать несколько резисторов меньшей мощности, соединив их параллельно или последовательно. Конструкция, как правило, в налаживании не нуждается. Если лампа постоянно светится вполнакала, немного уменьшите сопротивление резистора R1. Если время срабатывания устройства покажется вам недостаточным, увеличьте емкость конденсатора С1. Можно использовать несколько параллельно соединенных конденсаторов. При экспериментировании со схемой, ее, в целях электробезопасности, желательно подключать к сети через временный разделительный трансформатор, мощность которого должна быть не меньше мощности лампы. Но прежде чем браться за сборку устройства, подсчитайте, что вам обойдется дешевле — само устройство, или периодическая замена перегоревших ламп накаливания. С. ДУБОВОЙ
|
Эти недостатки можно устранить, если от схемы двухполюсника перейти к трехполюснику. Опыт показывает, что трехполюсник ненамного сложнее встроить в существующую электросеть, чем двухполюсник. Мною было изготовлено несколько таких устройств, и за два с половиной года эксплуатации ни одно из них не вышло из строя. Схема работает следующим образом. В момент замыкания выключателя SА1 открывается диод VD1, и лампа начинает светиться вполнакала, так как ток через нее течет только во время одного из полупериодов сетевого напряжения. Конденсатор С1 во время другого полупериода начинает заряжаться через диод VD2 и резистор R1. Когда напряжение на конденсаторе достигает величины, необходимой для срабатывания тиристора VS1, тиристор открывается, и лампа включается на полную яркость.