Что-то не так?
Пожалуйста, отключите Adblock.
Портал QRZ.RU существует только за счет рекламы, поэтому мы были бы Вам благодарны если Вы внесете сайт в список исключений. Мы стараемся размещать только релевантную рекламу, которая будет интересна не только рекламодателям, но и нашим читателям. Отключив Adblock, вы поможете не только нам, но и себе. Спасибо.
Как добавить наш сайт в исключения AdBlockРеклама
Акустический автомат
|
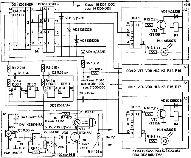
Автомат, описанный в статье, кроме своей основной функции - включение-выключение четырех нагрузок по числу хлопков в ладоши, может управлять любым устройством световых эффектов. Его использование позволит также сконструировать светодинамическую нагрузку. В большинстве устройств световых эффектиов применяют задающий генератор, частота которого регулируется переменным резистором. Скорость переключения ламп или гирлянд при этом не совпадает с темпом музыки, и приходится вручную перенастраивать генератор под каждую мелодию. Предложенный акустический автомат (см. схему) позволяет переключать гирлянды в соответствии с темпом музыки. При отсутствии звука лампы переключаются с минимальной частотой, устанавливаемой подбором резистора R11.
Акустический автомат в первоначальном варианте управляет устройством световых эффектов (см. "В помощь радиолюбителю", 1990г., №108); реле четвертого канала использовано для его включения. Чувствительность автомата регулируется подстроечным резистором R8 так, чтобы он реагировал на музыку, но не переключал каналы коммутации нагрузок. Практика показывает, что кроме задействованного четвертого канала можно использовать второй или третий, а от первого вообще отказаться, так как при резких увеличениях громкости звука возможно его срабатывание. С микрофона ВМ1 сигнал поступает на вход усилителя-ограничителя, выполненного на микросхеме К538УН1А. После усиления сигнал детектируется диодами VD5, VD6 и поступает на базу транзистора VT1. В его коллекторную цепь включен резисторный оптрон U1, который и управляет генератор устройства световых эффектов. С увеличением громкости звука приоткрывается транзистор VT1, выходное сопротивление оптрона уменьшается, что приводит к повышению скорости переключения гирлянд. При акцентированном хлопке транзистор Vt1 открывается полностью, запускается ждущий мультивибратор на элементах DD3.3, DD3.4, который формирует импульс низкого уровня длительностью около 0.1с (определяется сопротивлением резистора R3 и емкостью конденсатора C2). По фронту этого импульса запускается второй ждущий мультивибратор на элементах DD3.1, DD3.2, который также формирует импульс низкого уровня длительностью примерно 1.5с. В течение этого времени (определяется сопротивлением резистора R1 и емкостью конденсатора C1) микросхема DD1 считает импульсы, соответствующие числу хлопков. Например, их было четыре. На выходе 4 счетчика-дешифратора DD1, установится напряжение высокого уровня. По истечении четырехсекундного импульса на управляющем входе микросхемы DD2 (вывод 14) низкий логический уровень сменится высоким. На выходе четвертого (сверху по схеме) логического элемента микросхемы DD2 также установится напряжение высокого уровня. Оно поступает на вход R счетчика-дешифратора DD1, обнуляя его, и, одновременно, переключает триггер DD5.2. Открывшийся транзистор VT5 управляет электромагнитным реле К4, которое своими контактами (на схеме не показаны) подключает соответствующую нагрузку. Светодиод HL4 сигнализирует о включении четвертого канала автомата. Дифференцирующая цепь C3R6 устанавливает все триггеры в исходное состояние при включении питания автомата. Блок А1 можно использовать отдельно только для управления устройством световых эффектов. Если в этом нет необходимости, вместо оптрона U1 в коллекторную цепь транзистора VT1 включают резистор сопротивлением 10 кОм. А. Сагаев |