LAB599.RU — интернет-магазин средств связи
EN FR DE CN JP
QRZ.RU > Каталог схем и документации > Схемы наших читателей > Дайджест радиосхем > Кнопочный номеронабиратель для дискового телефона

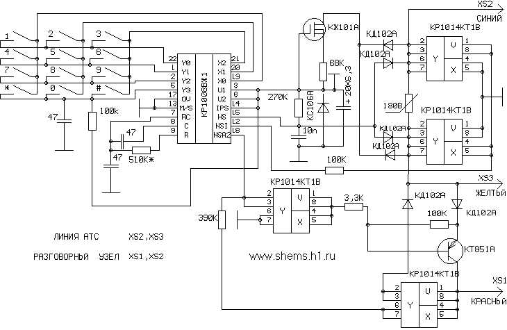
Кнопочный номеронабиратель для дискового телефона




Кнопочный номеронабиратель для дискового телефона

 Кнопочный номеронабиратель для дискового телефона 
Источник: shems.h1.ru

Партнеры